时间:2019-01-23 15:01
人气:
作者:admin
在光线较弱的条件下,胶卷或数码摄影的高端设备需要氙气闪光灯管来进行拍摄。氙气闪光灯管可提供瞬间的高强度光源,在对较远处、高速移动或弱光条件下的物体进行拍摄时,这是最基本的要求。这种由氙气放电管产生的光谱与太阳的光谱非常接近,从而提供了非常精确的色彩再现。
一旦施加了触发信号,氙气闪光灯便要求其电极上的高压(通常,该电压大约为300V)来进行闪光。闪光需要的所有能量都被存储在一个称之为“闪光灯电容器”的大电容器中。一旦闪光灯被触发,所有这些存储在闪光灯电容器中的能量便通过闪光灯管被释放出来,以产生光源。这些在闪光灯电容器中存储的能量由一种专门的升压转换器提供,其将闪光灯电容器从一个非常低的电池输入电压充电至高达300V的电压。在过去,这种转换器由较大体积的分立组件组成,很难被整合到诸如相机等一些小型设备中。
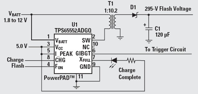
TI推出的TPS65552A极大地简化设计并缩小了相机闪光灯充电器电路的尺寸。图1就显示了一款基于这种器件的闪光灯电容器充电器。TPS65552A提供了所有必需的充电控制、输出反馈、充电完成状态、绝缘栅双极晶体管(IGBT)驱动器,以及实施一个小型、高效闪光灯充电器所必需的一些电路保护。

图1 TPS65552A相机闪光灯电容充电器
TPS65552A基于一种反向拓扑结构。在内部开关断开期间,其可以感应到输出电压。在这一期间,输出电压通过变压器被反射回输入端。这就没有必要在输出端使用大体积、高压反馈网络,同时还提供了输入端至输出端的电气隔离。一旦这种输出电压达到其目标值,TPS65552A就自动地停止充电,同时开路集电极输出降低,从而发出一个“闪光灯就绪”状态的信号。该输出能够驱动一个指示状态LED,或者驱动一个输入至微控制器。
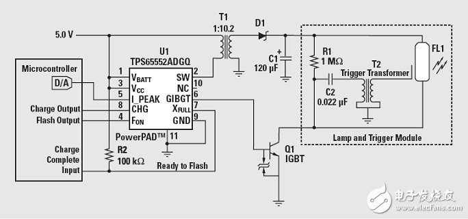
TPS65552A的I_PEAK引脚对在所有开关周期中流经反向变压器T1初级绕组的峰值电流进行控制。为了调节电容器充电时间,通过改变施加在I_PEAK引脚的电压,可以在0.9A到1.8A之间对主电流进行动态的调节。这一特性允许微控制器动态地对充电器的流出电流进行控制,以进行电源管理。例如,在数码相机中,微控制器可以在强电流变焦马达工作时减少充电器电流,以使变焦马达和充电器能够同时起作用,而不会超出相机电池的最大电流能力(请参见图2)。该特性还可以被用于延长电池使用时间。降低充电期间的峰值电流还可降低平均电流消耗,从而使得电量不足的电池也可以对闪光灯电容器进行充电。

图2 具有电源管理和闪光管理功能的完整的相机闪光灯模块
在过去,闪光灯由一个按钮开关或可控硅整流器(SCR)来触发。但是,更新的闪光模式(例如:防红眼模式)使用多重氙气灯暴光。闪光灯被触发进行短闪光,其并没有完全使相机闪光灯电容器放电。于是,在短暂延迟后,闪光灯被重新触发,进行主闪光。按钮和SCR不能可靠地开始和停止闪光灯中间闪光。IGBT能够处理闪光期间通常为150A的电流。但是,像MOSFET一样,IGBT栅极要求一个大电流脉冲来快速地开启;因此需要一个高电流驱动器。
TPS65552A具有一个集成的高电流缓冲器来驱动触发电路中使用的IGBT栅极。在闪光期间,IGBT栅极可以被驱动开启和关闭,以支持诸如防红眼等闪光模式,或者通过镜头(E-TTL)对IGBT栅极进行评估。

表1 图2中电路的典型部件清单
从profibusDP转ModbusTCP,一网打尽转换技巧!