时间:2019-02-22 15:02
人气:
作者:admin
引言
近几年,LED作为装饰灯,迅速蔓延城市各个角落,成为城市的生活的一个亮点。最初,LED装饰灯只是简单的颜色切换或者是闪烁,视觉上没有太多的冲击。随着LED全彩驱动IC涌现,市场竞争相当的激烈,但总体上的发展趋势来说,LED全彩驱动IC逐渐改为单总线驱动,因为单总线驱动IC更加智能,可靠稳定性增强,工程应用更加简便,同时还能节省线材成本,如CYT3015、CYT3005、CYT3006、CYT3020等等。LED全彩单总线信号驱动IC在工程应用上给工程设计人员带来了更多的信心。压阶传输技术应用在单线传输技术基础上,就显得格外的简便,下面我们就以LED全彩单总线驱动IC—CYT3015为驱动芯片,来介绍压阶传输技术在LED点彩技术的应用。
1. 压阶的概念及压阶传输的产生背景
说了这么久,很多人或许有个疑问,那就是到底什么叫压阶呢?其实压阶就是在两点之间,不同电势的电势线按照从大到小或从小到大的规律排布,前一级电路和后一级电路不工作在一个电势上,没有共同参考地,前一级的电势与后一级的电势差就为一个压阶(台阶),由于一端到另一端的电势就像阶梯一样,所以我们称这种梯式电势为压阶。或许梯式电势大家一点都不陌生,压阶只是一个新名词而已,那么压阶传输技术又如何会应用到LED点彩传输技术?现在市面上出现的全彩LED驱动IC,输出端口有3端口,4端口,9端口,16端口等等,驱动信号有单线,双线,四线,信号由前一级往后一级传输,这种传输方式,至少需要三根线(单线传输方式,只需要电源线,地线及信号线三根),供电电压比较低,主要有5V,12V,24V,每个驱动IC的电流都会汇集到电源线上,像支流的水流到干流一样,电源线要承受很大的电流,一般都是几安培以上的电流,电源线要比较粗才能承受得起,现在楼宇,桥梁的装饰基本都是这样的传输方式。而如圣诞灯这样精美的装饰品,做LED点彩显示装饰,用比较粗而且比较多的线绕起来就显得不那么美观了,压阶传输技术就此应蕴而生,它采用高电压低电流,在LED全彩单总线驱动IC驱动的基础上,只需要两根很细小的线级联灯点,就可以显示多姿彩的视频效果。
2. LED全彩单信号驱动IC传输技术
压阶传输技术应用在单总线驱动IC上的设计更简便,稳定性更好,可靠性更强,那么这些优势在单总线驱动IC上是如何体现的呢?我们拿CYT3005来举例说明,这是一颗单线三端口LED全彩恒流驱动IC,相对两线,四线信号线来说,两线、四线信号线驱动IC,信号传输会受到更多的干扰,不定因素相对增多,并且线材也多,会增加一些成本。CYT3005是单线驱动传输IC,信号传输采用了具有特殊性能的曼彻斯特编码。 曼彻斯特编码是串行数据传输的一种重要的编码方式,曼彻斯特编码最大的优点是:数据和同步时钟统一编码,曼码中含有丰富的时钟信号,直流分量基本为零,接收器能够较容易恢复同步时钟,并同步解调出数据,具有很好的抗干扰性能,这使它更适合于信道传输。在曼彻斯特编码中,将一位时间一分为二,位时间内发生低电平到高电平的变化表示‘0’;高电平到低电平的变化表示‘1’;由于跳变都发生在每一个码元的中间,接收端可以方便地利用它作为位同步时钟,因此,这种编码也称为自同步编码。这样单信号线传输稳定性,可靠性会有更好的保证。下面我们来看看,LED全彩单线驱动芯片CYT3005的传输设计图,如图一所示。

图一 CYT3005单线传输驱动全彩LED灯
根据CYT3005单线传输驱动全彩LED灯设计图,我们可以看出,单总线传输设计上显得很简单,这也是工程上最需要的传输方式。
3. 压阶传输技术的应用
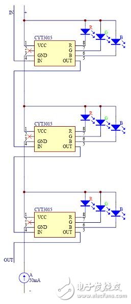
压阶传输,前面已经提到过了,它是一种高电压低电流的传输方式,数据和供电都是工作在一个个台阶(压阶)上。那么怎么样才能将LED全彩驱动IC从低压大电流的方式转换到高压低电流的压阶传输方式?我们就在CYT3005单总线传输的基础上,进行压阶传输设计,如图二所示。

图二 压阶传输技术在LED点彩的应用
图二所示就是压阶传输技术在LED点彩技术上的典型应用,梯式电压的形成主要是因为串接设计的。高压市电在稳压管或二极管顺向自然形成工作电压,高压几百伏电压在串联灯点形成阶梯的压阶电势和总线传输。驱动IC供电VCC端接到顺势高电位,GND地端接到顺势低电位。虽然说芯片并没有一个真正的GND,但芯片以GND端电势作为芯片的工作的基准电势,维持芯片正常工作的电势差还是正常存在的,即使GND端的电势变动了,有新的基准,稳压管两端的电压不变,即压差不变,芯片一样能稳定正常工作。且不需要滤波。
在此电路中,芯片供电利用压差,电势一级级的往下降,形成了梯式压降,故而称压阶传输。其实,信号传输也利用了压阶传输的方式,芯片与芯片之间的信号线串接了压阶管,这样做的目的是经过每一级后,降低一阶信号电势,使该级芯片的信号与地之间的电势差保持正常工作的一个差值,否则,会因为相对电势过大而烧毁芯片。我们可以注意到这个电路只要两条线,一条供电,一条信号传输,供电的线是串行的,所以总线上的电流比较小,用较细的线就行了。电路的末端,用了一个CYT1A50,它可以使整个线路恒流。另一方面,由于它的端口耐压也比较高,可以将电路上多余的压降压在这颗芯片上。
最终,只要按图三所示,给整个电路供上高压电,控制器系统供上电,同时编辑好播放效果,输出,灯串显示的效果将给你带来一种心灵上无法想象的震撼惊奇,视觉上如同冲浪一样的刺激与享受。
在压阶传输技术中,电源的恒压值有一点的小波动,稳压管两端的电压即电势差并不会改变,波动的电压其实压在了CYT1A50的端口上,如果在它的端口耐压范围内,电路还是会正常工作的。这给追求稳定可靠的工程人员来说,无疑多了几分自信。

图三 应用原理图
4. 压阶传输技术应用的前景
这是世界上唯一一款,不需要滤波,周边0器件LED恒流驱动IC。
在如今,用LED点彩技术相当成熟,但是低压大电流的供电方式,给很多的工程施工带来了困扰。压阶传输技术独辟蹊径,开辟了一种新的传输方式,解决了总线大电流的问题,供很小的电流就足以保持正常工作。随着LED全彩驱动IC的集成度增强,智能性更高,IC将会嵌入到LED灯里进行应用,那样利用压阶传输技术,制作工艺步骤会更简便,材料会更少,成本降低,可靠性更有保障。它在装饰灯的应用领域是非常广阔的,如圣诞树装饰灯,酒吧,歌舞厅,办公大楼,桥梁等等,我们有理由相信,迎接它的将会是一个美好的明天……
5. 结束语
在LED技术迅速发展的浪潮下,LED点彩技术也得到了前所未有的突破与发展,不断替代霓虹灯及一些控制简单的LED显示技术,而作为一些领域如圣诞树装饰灯却很难精妙地利用LED点彩显示技术,本文就借此阐述了压阶传输技术的产生环境,应用原理,前景与意义,希望这个行业有更大的突破。
从profibusDP转ModbusTCP,一网打尽转换技巧!