时间:2018-08-15 18:04
人气:
作者:admin
目前,我国总线式电气火灾报警装置正在发展当中,传统的总线式电气火灾报警器(比如二总线、RS-485等)存在一定缺陷:数据传输速度低、距离短,数据丢失率高,可连接的探测器数量较少,无法充分发挥总线式电气火灾报警装置的优势。因此设计一种新型总线式电气火灾报警装置势在必行。
由于电气火灾具有发生频率高、发生时间和地点随机、危害特别大等特点,国家消防局陆续制定和修改了多项政策法规,对一些高层建筑强制安装电气防火设备,电气火灾监控系统面临着巨大的商机。
本设计方案的电气火灾监控系统包括电气火灾监控设备和电气火灾探测器两部分。每个电气火灾探测器至少可带一路漏电流互感器、一个断路器和一路温度传感器。输电线路经过断路器和漏电流互感器接到用户负载。探测器通过互感器检测一组用户线路的漏电流,通过温度传感器检测线缆温度。探测器和监控设备之间通过CAN总线通信。每个探测器必须设置一个独一无二的ID,用于区别其他的探测器。用户在使用之前,先根据需要设置好漏电流报警值和温度报警值。系统的总体方案如图1所示。

图1 系统总体方案结构图
一旦检测到报警信号,探测器会再次复核,若还能检测到报警信号,探测器会控制断路器迅速切断电路,同时发出声光报警,并把报警信息发送给监控设备。探测器会一直保持声、光报警信号,直到用户按消音键消除声音或排除故障后才能恢复正常。监控设备通过320×240液晶屏实时显示各监控线路的运行状态,如果监控设备接收到报警信息,则显示报警所在节点的位置、报警类型、报警值和设定值等。同时发出声光报警信号,提醒消防人员及时去现场查明原因,有效预防电气火灾的发生。还可以存储报警信息,作为消防人员排查火灾原因的依据。
电气火灾探测器的主要功能是检测电路的剩余电流和温度,并把采集到的数据通过CAN总线发送给监控设备。探测器可配置ID,用于网络中区别于其他探测器。可设置漏电报警值和温度报警值,并可选择在漏电达到报警值时手动或者自动断开断路器。其硬件结构如图2所示。

图2 探测器硬件结构图
探测器的主控制芯片选用价格低廉的PIC系列单片机PIC24H64GP506.该芯片是Microchip公司推出的高性能16位单片机,采用改进型哈佛结构。有53个通用I/O口、64K的程序存储区、8通道硬件DMA、集成PLL可实现扩频。带一个增强型的ECAN模块,在报文接收和发送时采用DMA的FIFO模式,提高了代码的执行效率。采用了低功耗CMOS闪存工艺,全静态设计,工作电压3.3V.
温度测量采用数字式传感器DSl8B20.与传统的热敏电阻相比,DSl8B20具有如下性能特点:独特的单线接口方式,与微处理器连接时仅需要一条线即可实现双向通讯;在使用中不需要任何外围元件;可用数据线供电,电压范围3.0V~5.5V;通过编程可实现9~12位的数字读数方式;用户可自设定非易失性的报警上下限值;支持多点组网功能,实现多点测温;负压特性,电源极性接反时,温度计不会因发热而烧毁。因而使用DSl8B20可使系统结构更简单,可靠性更高。温度检测电路比较简单,只需一根数据线接到单片机的I/O口,数据线通过4.7K电阻上拉。电路如图3所示。

图3 温度检测电路
剩余电流测量采用的是穿心式电流互感器。在三相四线制线路中,正常情况下是没有剩余电流的,流过A相、B相和C相的电流应和流过N相的相等,即矢量和为零,此时互感器的二级绕组没有感应电流;如果发生漏电,则矢量和不为零,二级绕组上就有感应电流,该电流经过负荷后就会产生感应电压。这个电压经过调理电路整形放大,再经过单片机A/D采样处理后就能得到准确的剩余电流值。剩余电流放大调理电路如图4所示。

图4 电流放大调理电路
图4中,MCP6004是Microchip公司生产的低功率运算放大器、4运放封装、1M增益带宽、供电电压1.8V到5.5V、供电电流100μA.功耗低、性能稳定,适合工控产品的使用。Sensor为电流互感器,其二次绕组引出两根线,一根接地,另一根与电阻R152相连,把电流信号转变为电压信号Vi.输出信号Vo2与单片机的A/D口连接。为了使峰值检波电路能根据输入漏电流的大小变化跟着瞬态变化,实现起来也比较简单,就是每次单片机采样完,使端口定义为输出,稍做延时,使电容迅速放电,再把端口定义为输入。
探测器通过控制继电器来完成断路器的脱扣功能。断路器上有一个AC220V的脱扣器,给脱扣器一个交流220V电压就能使断路器断开,切断线路。脱扣器一端接零线,一端接继电器1脚,继电器的3脚接火线。继电器控制火线的通断就可以实现脱扣器的开关,断路器脱扣电路如图5.

图5 断路器脱扣控制电路
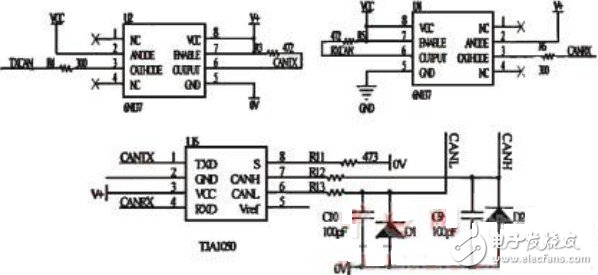
CAN通信电路必须具备较强的抗干扰能力,如雷击、强电场、电磁辐射的干扰。本设计使用了两个高速光耦6N137,分别加在了电路的CAN发送和接收端口,用于把总线和电路隔离开来,这样总线的干扰就不会影响电路运行。同时在光耦两边用不同的独立电源供电,实现了真正意义上的电气隔离。此处用了B0505-1W实现电源隔离。B0505-1W最大输出功率1W,体积小、价格便宜,输入5V输出为电气隔离的5V.收发电路如图6所示,V+和0为隔离后的电源和地。
CAN收发器是CAN协议控制器和物理总线上的接口,这里采用TJAl050.TJAl050是高速CAN收发器,完全符合ISO11898标准,最高速度1Mbps,电磁辐射EME非常低,差动接收器具有较宽的共模范围,可抗电磁干扰(EMI),待机模式消耗电流极低,具有通过总线唤醒的功能和热保护功能。TJAl050采用了高速模式,并用隔离电源供电。CANH和CANL上的电容和二极管使CAN总线实现要求更高的抗干扰/辐射性能。

图6 CAN通信原理图
电气火灾监控设备由主板、键盘和显示器组成。主板采用Atmel公司的AT90CANl28为控制核心。监控设备先连接探测器,然后通过键盘配置每个探测器的ID,打开通信端口,就可以接收CAN总线上面的数据(温度和漏电流)。一旦检测到报警信号,监控设备就会持续发出声光报警,直到管理人员消除报警信号并按复位键才能恢复正常状态。报警时,液晶显示屏上会显示出报警节点的具体信息,如节点地址、报警值和设定值,方便用户快速定位报警节点,及时消除火灾隐患。若同时有多处报警,显示界面按国标要求显示的是最近的那个报警节点信息。监控设备还可远程设置各探测器的漏电流和温度报警值,指定探测器的断路器脱扣以切断用户线路和对探测器远程复位、消音等操作。监控设备设计框图如图7所示。

图7 监控设备硬件结构图
AT90CANl28是Atmel公司推出的高性能8位AVR单片机,基于AVR RISC结构。芯片采用哈佛结构,所有的寄存器直接与算术逻辑单元相连,大大提高了代码效率。硬件资源丰富,有53个通用I/O口。程序存储器大小为128KB,同时带4k容量的内部EEPROM.支持ITAG在线仿真技术,给软件开发带来了极大的方便,同时带CAN控制器。
键盘电路采用5×5矩阵键盘,一共25个键。实际只用到24个,功能为:0~9数字输入、上下左右4个方向键、确定、取消、自检、消音、复位和5个功能键。键盘的列KEY L1到KEY L5分别连接单片机的5个外部中断口,键盘的行KEY H1到KEY H5与单片机的5个普通IO口相连。
本设计为了达到良好的人机交互界面效果,采用了320×240点阵的液晶模块。该模块为蓝底白字,带中文字库,支持图形和文字模式,使用十分方便。接口电路如图8所示。液晶模块留出了22个接口供用户编程使用。图中LCD-RS为写入命令/数据选择,LCD-RW和LCD-RD为数据读写接口,LCD-CS为模块片选,LCD-RES为复位口,LCD-DB0~LCD-DB7为数据输入口,采用并行通信,一次可写入一个字节。

图8 液晶显示接口电路
电气火灾探测器总体软件设计如图9所示。程序从初始化开始,初始化包括了单片机I/O口初始化、A/D初始化、CAN控制器初始化等准备工作。接着单片机开始采集漏电流和温度数据。为了保证采样的实时性,漏电流的采集采用了定时采样。

图9 电气火灾探测器软件流程
根据国标对监控设备的要求,用户对监控设备的操作权限分三级级别:操作员、管理员和超级管理员。要切换到另一个级别之前必须先注销,然后登录。操作员只能查看一些记录信息,操作权限低;管理员可以查看建筑的实时信息,远程控制探测器,操作权限高;超级管理员可以配置探测器节点,操作权限最高。级别高的可以操作低级别任务,反之不行。软件总体构架如图10,清晰展示了电气火灾监控设备的程序运行情况。

图10 电气火灾监控设备软件流程
本文提出的电气火灾监控系统设计方案包括一个最多可带的200个节点的电气火灾监控设备和电气火灾监控探测器。电气火灾监控探测器用于检测各线路的剩余电流(漏电流)和温度。监控设备与探测器之间通过CAN总线通信。监控设备能实时显示各监控节点的运行状态,一旦检测到有漏电报警或温度报警,监控设备和探测器都能发出声光报警信号,同时在监控设备上面显示报警地点和何种报警,并存储报警记录。该方案中设计的报警系统通信距离远、速度快,数据传输可靠性高,即插即用,使用灵活。
从profibusDP转ModbusTCP,一网打尽转换技巧!