时间:2018-04-18 15:19
人气:
作者:admin
RS232接口又称DB9接口,是现在主流的串行通信接口之一。
由于RS232接口标准出现较早,难免有不足之处,主要有以下四点:
1)接口的信号电平值较高,易损坏接口电路的芯片,又因为与TTL电平不兼容故需使用电平转换电路方能与TTL电路连接。
2)传输速率较低,在异步传输时,波特率为20Kbps;
3)接口使用一根信号线和一根信号返回线而构成共地的传输形式,这种共地传输容易产生共模干扰,所以抗噪声干扰性弱。
4)传输距离有限,最大传输距离标准值为50英尺,实际上也只能用在50米左右。
1 载波检测 DCD
2 接收数据 RXD
3 发送数据 TXD
4 数据终端准备好 DTR
5 信号地 SG
6 数据准备好 DSR
7 请求发送 RTS
8 清除发送 CTS
9 振铃提示
RS232采用负逻辑电平
-15~-3:逻辑1;
+15~+3:逻辑0;
电压值通常在7V左右
我们可以使用串口电缆直接连接两台PC机的串口,实现两台PC机的串口通讯。但是PC机和单片机的通讯却不能够用电缆直接进行连接,原因是PC机RS232串口的电平标准和单片机的TTL电平不一致,因此单片机和PC机之间的串口通讯必须要有一个RS232/TTL电平转换电路。通常这个电路都选择专用的RS232接口电平转换集成电路进行设计,如MAX232、HIN232等。
单片机的串口输出电路采用的逻辑电平是TTL电平。这种电平信号由TTL器件产生的,一般的芯片,如运放,数字器件等。。。
TTL:Transistor-Transistor Logic 三极管结构。
Vcc:5V;VOH》=2.4V;VOL《=0.5V;
VIH》=2V;VIL《=0.8V
首先解决的就是逻辑接口电平的问题,其次就是通信方法及方式的问题:
(1)在这里我们可以使用集成芯片MAX232,这是一款专门用来进行信号电平的转换的芯片,使用起来简单方便,这里把电路贴出。

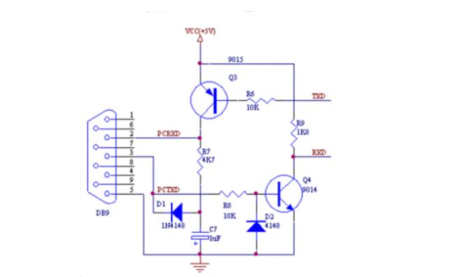
(2)当然,我们也可以使用分立元件来搭建RS232电平转换电路以供我们实验使用,下图给出了一个常见电路,只要器件完好,电路焊接完毕后即可正常工作,经实际使用,效果良好。不用MAX232实现DSP或MCU与PC通讯的电路,元件经济,结构简单设计巧妙 用三极管实现RS-232转TTL电路。电路如下图:

1、DB9的2脚 TXD:为RS-232电平信号接收端,RXD;3脚为RS-232电平信号发送端,
2、图中的Vcc应该是+5V,TXD接单片机TXD,RXD接单片机RXD。
工作原理是:从TTL转为RS2323电平,由于二极管与电容的作用使得在二极管D1与电容C7交接处的电压保持在-3V~-15V.
当TXD为“1”(TTL)时,Q3截止,PCRXD上的电压与PCTXD电压相等,也是-3~-15V,为“1”(RS232)
当TXD为“0”(TTL)时, Q3导通,则PCRXD电压约为+5V,这个电压在+3~+15V之间,根据RS232电平,它是“0”。。。。也就是说TTL的“1”经过这个电平转换电路后,RS2323可以识别出它是“1”,是“0”也能识别为0.这就实现了从TTL到RS232的电平转换。
从RS232转换为TTL电平那就简单了,当PCTXD为“1”,即-3~-15V时,Q4截止,RXD电压约为5V,为“1”,,当PCTXD为“0”时,Q4导通,电压为0,电平为“0”。那么从RS232到TTL的电平转换也实现了。
备注:D2是为了防止Q4的BE反向击穿,TXD的最低电压时15V,Q4的BE耐压是6V左右。 简略大概的说:当TXD=1时,Q3截止,导致PCRXD=1; 当TXD=0时,Q3导通,导致PCRXD=0; 当PCTXD=1时,Q4导通,导致RXD=1; 当PCTXD=0时,Q4截止,导致RXD=0; RS232 1,0 TTL 1 ,0
从profibusDP转ModbusTCP,一网打尽转换技巧!