时间:2018-05-07 15:38
人气:
作者:admin
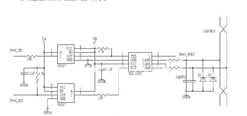
CAN总线通信硬件原理图(采用TJA1050T CAN总线驱动器)
F040中内置CAN总线协议控制器,只要外接总线驱动芯片和适当的抗干扰电路就可以很方便地建立一个CAN总线智能测控节点。本设计中采用PHILIP公司的TJA1050T CAN总线驱动器。
CAN总线通信硬件原理图如图3所示。

图中F040 的CAN信号接收引脚RX和发送引脚TX并不直接连接到TJA1050T的RXD和TXD端,而是经由高速光耦6N137进行连接,这样做的目的是为了实现CAN总线各节点的电气隔离。为了实现真正意义上完全的电气隔离,光耦部分的VA和VB必须通过DC-DC模块或者是带有多个隔离输出的开关电源模块进行隔离。为防止过流冲击,TJA1050T的CANH和CANL引脚各通过一个5Ω的电阻连接到总线上。并在CANH和CANL脚与地之间并联2个30P的电容, 用于滤除总线上高频干扰。而防雷击管D1和D2可以起到发生瞬变干扰时的保护作用。
TJA1050T的8脚连接到F040的一个端口用于模式选择,TJA1050T有两种工作模式用于选择,高速模式和静音模式。TJA1050T正常工作在高速模式,而在静音模式下,TJA1050T的发送器被禁能,执行只听功能,可用于防止由于CAN控制器失控而造成的网络阻塞。
CAN总线通信典型电路(带隔离)
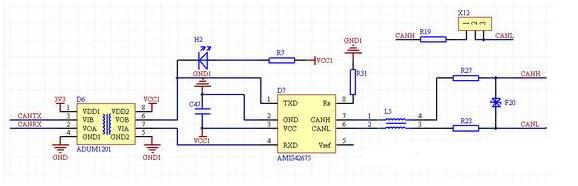
CAN是控制器局域网络(Controller Area Network, CAN)的简称,是由德国BOSCH公司开发的,并最终成为国际标准(ISO 11898),是国际上应用最广泛的现场总线之一。其典型应用就是在汽车领域。下面我们分享一个典型的CAN总线电路。

图中ADUM1201实现隔离效果,CAN电平转换芯片通过AMIS42675来实现。

图2是本发明的控制器部分的原理图

图3是本发明的总线部分的原理图
具体实施方式
以下结合上图对本发明进行具体介绍如下:
本发明的CAN 总线的通信电路包括两部分回路,第一部分是CAN 控制器输出的CANTX信号的线与电路; 第二部分是CAN收发器电路。
1)CAN控制器输出的CANTX信号的线与电路的原理图见附图1( 以SJA1000为例)。首先假设总线上只有一个CAN控制器的情况,如果控制器的发送引脚TXO引脚是高电平,由于在CANTX总线上包含了一个上拉电阻( 电阻可以参见附图2中的R1),所以此时CANTX总线也将是高电平; 如果TXO 引脚是低电平,二极管通过R1限流后导通,此时CANTX总线也将会被下拉至二极管的导通电压(一般是0.7V),总线上将是低电平。所以经过了二极管后,CANTX上的状态和CAN控制器的发送引脚TXO 的状态一致。其次,对于CANTX 总线上有多个CAN控制器的情况,如果其中两个控制器的TXO 分别输出了高电平和低电平,那么输出高电平控制器的TXO 由于反向串联了一个二极管,所以不会和输出低电平控制器的TXO 构成回路,从而也就避免了总线出现短路的现象。解决了CAN 控制器不用CAN 收发器直接互联的问题。另外,某些CAN 控制器的发送引脚能够直接配成开漏状态,这时电路中所串联的二极管V1可以省略。
2)总线部分电路的原理图见附图2( 以PCA82C250 为例)。在CANTX 总线上需要加入一个上拉电阻,把总线上拉至确定的高电平状态。由于CAN 总线采用了发送监听的方式,所以在总线的末端需要加入一个CAN 收发器,使CAN 控制器能够监听总线上的数据,满足了CAN控制器的正常收发的条件。
以上已以较佳实施例公布了本发明,然其并非用以限制本发明,凡采取等同替换或等效变换的形式所获得的技术方案,均落在本发明的保护范围之内。
关于51单片机的can总线通信电路图

从profibusDP转ModbusTCP,一网打尽转换技巧!