时间:2018-05-11 17:37
人气:
作者:admin
TXD:发送端,一般表示为自己的发送端,正常通信必须接另一个设备的RXD。
RXD:接收端,一般表示为自己的接收端,正常通信必须接另一个设备的TXD。
正常通信时候本身的TXD永远接设备的RXD!
自收自发:正常通信时RXD接其他设备的TXD,因此如果要接收自己发送的数据顾名思义,也就是自己接收自己发送的数据,即自身的TXD直接连接到RXD,用来测试本身的发送和接收是否正常,是最快最简单的测试方法,当出现问题时首先做该测试确定是否产品故障。也称回环测试。
电平逻辑:
TTL电平:通常数据表示采用二进制,规定+5V等价于逻辑“1”,0V等价于逻辑“0”,称作TTL信号系统,是正逻辑
RS232电平:采用-12V到-3V,等价于逻辑“0”,+3V到+12V的逻辑电平,等价于逻辑“1”,是负逻辑的。
产品说明:
1、主芯片为CP2102,安装驱动后生成虚拟串口
2、USB取电,引出接口包括3.3V(《40mA),5V,GND,TX,RX,信号脚电平为3.3V,正逻辑
3、板载状态指示灯、收发指示灯,正确安装驱动后状态指示灯会常亮,收发指示灯在通信的时候会闪烁,波特率越高亮度越低
4、支持从300bps~1Mbps间的波特率
5、通信格式支持:1)5,6,7,8位数据位;2)支持1,1.5,2停止位;3)odd,even,mark,space,none校验
6、支持操作系统:windowsvista/xp/server2003/200,MacOS-X/OS-9,Linux
7、USB头为公头,可直接连接电脑USB口
8、贴片元件为SMT工艺生产,质量稳定
9、不含USB头体积为:33*15(mm)
模块与单片机请遵循以下连接:


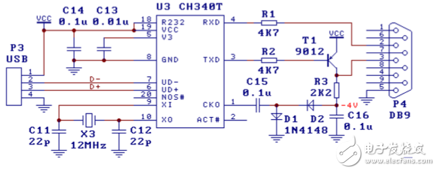
图中也是USB转3线制RS232串口,只是输出RS232信号的电平幅度略低。CH340的R232引脚为高电平,启用了辅助RS232功能,只需外加二极管、三极管、电阻和电容就可代替7.2.节中专用的电平转换电路U5,所以硬件成本更低。

图中是USB转最基本也最常用的3线制RS232串口,U5为MAX232/ICL232/SP232等。

下图是由CH340T实现的USB转RS232串口。CH340提供了常用的串口信号及MODEM信号,通过电平转换电路U8将TTL串口转换为RS232串口,端口P11是DB9插针,其引脚及功能与计算机的普通9针串口相同,U8的类似型号有MAX213/ADM213/SP213/MAX211等。
如果只需要实现USB转TTL串口,那么可以去掉图中的U8及电容C46/C47/C48/C49/C40。图中的信号线可以只连接RXD、TXD以及公共地线,其它信号线根据需要选用,不需要时都可以悬空。
P2是USB端口,USB总线包括一对5V电源线和一对数据信号线,通常,+5V电源线是红色,接地线是黑色,D+信号线是绿色,D-信号线是白色。USB总线提供的电源电流最大可以达到500mA,一般情况下,CH340芯片和低功耗的USB产品可以直接使用USB总线提供的5V电源。如果USB产品通过其它供电方式提供常备电源,那么CH340也应该使用该常备电源,如果需要同时使用USB总线的电源,那么可以通过阻值约为1Ω的电阻连接USB总线的5V电源线与USB产品的5V常备电源,并且两者的接地线直接相连接。
C8容量为4700pF到0.02μF,用于CH340内部电源节点退耦,C9容量为0.1μF,用于外部电源退耦。晶体X2、电容C6和C7用于时钟振荡电路。X2是频率为12MHz的石英晶体,C6和C7是容量为22pF的独石或高频瓷片电容。如果X2选用低成本的陶瓷晶体,那么C6和C7的容量必须用该晶体厂家的推荐值,一般情况下是47pF。
在设计印刷线路板PCB时,需要注意:退耦电容C8和C9尽量靠近CH340的相连引脚;使D+和D-信号线贴近平行布线,尽量在两侧提供地线或者覆铜,减少来自外界的信号干扰;尽量缩短XI和XO引脚相关信号线的长度,为了减少高频干扰,可以在相关元器件周边环绕地线或者覆铜。

USB转串口设计原理

USB接口:主要由3部分组成:USB接头、USB供电、USB数据收发,其原理如如下:

1.USB接头:提供USB物理接口,通过USB线与USB设备进行连接。
2.USB供电:整个USB转串口线无需外接电源,直接使用USB供电即可。
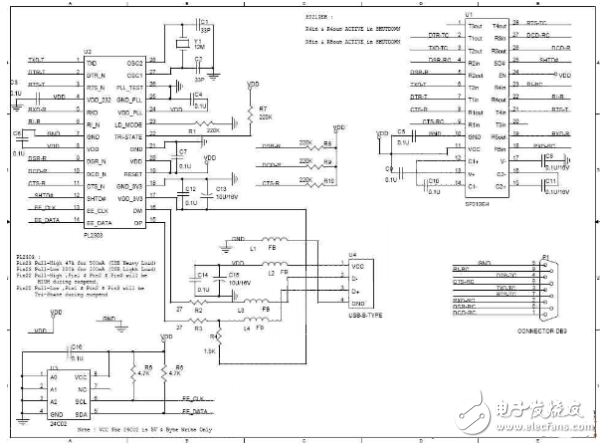
3.USB数据收发:USB接口与USB转串口芯片主芯片(PL2303)的通讯。
USB转串口主芯片:USB转串口主芯片模块,USB转串口主芯片是电路的核心部分,提供USB和串口的桥转换,它主要由三个部分组成,分别是USB转串口芯片PL2303、PL2303工作晶振和PL2303外围电路。
1.USB转串口主芯片:USB转串口芯片内部功能框图如下:

2.PL2303工作晶振:提供PL2303工作时钟,最大支持12M频率。
3.PL2303外围电路:依据PL2303数据手册要求添加外围电路,具体各外围电路功能,见PL2303手册。
RS232接口:RS232接口部分实现串口RS232电平与TTL电平的转换。模块原理图如下,主要由2个部分组成,SP232EH芯片、串口接口。
1.SP213EH芯片:将SP2303的TTL电平的串行接口,转换成普通的RS232电平。以及将普通的RS232电平电平转换成TTL电平串行接口。
2.标准的DB9公头,可以直接设备进行数据通信。
从profibusDP转ModbusTCP,一网打尽转换技巧!