时间:2018-05-22 07:18
人气:
作者:admin
中间总线电源架构正在迅速受到人们的青睐。根据Darnell Group的研究,预计未来几年中间总线转换器(IBC)的市场将增长两倍之多,其动力主要是来自高端服务器、存储以及网络应用。虽然半砖电源迄今为止仍占有最大的销量,但更小型的1/8和1/16砖电源将很快占据几乎一半的市场。每种类型的功率等级也在不断增加,为的是满足对负载点转换器(POL)的大电流需求。

按照瓦特数统计的全球DC-DC转换器模块市场(百万美元)
系统板上电压轨数量的增加,以及ASIC、DSP和FPGA要求的更高电流水平的推动下,半导体供应商推出了形形色色的转换器IC来满足这个市场需求。到目前为止,最为成功的IC是由Vishay推出的Siliconix SiP11205和SiP11206。这些用于IBC应用的控制器IC是第一批出现在市场上的这类单芯片器件。这些器件集成了高压(75 V)半桥MOSFET驱动器,具有1.6 A的峰值电流驱动能力,以及各种电流监视和控制功能。

POL
SiP11205和SiP11206可用于电信和网络设备中的隔离式半桥IBC,以及1/16砖或1/8砖电源模块的初级侧,这里的像48 V的标准总线电压都需要转换成为12 V或12 V以下的中间电压。这些新器件可以通过不需要使用独立的控制器和用于次级同步整流的高压MOSFET驱动器元件来简化设计,并降低解决方案的成本,同时其半桥架构可通过采用更低电压的元件来进一步降低成本和空间要求。
SiP11205和SiP11206控制器可以高于95 %效率来降低电压。这种性能水平有助于显著降低功耗,同时可以增加功率密度,而无需采用强制风冷。这些器件具有36 V至75 V的输入电压范围,可以按照ETSI 300-132-2的要求充分处理100 ms的100 V的瞬变。集成的±1.6 A高压MOSFET驱动器可以使每个IC都能驱动半桥转换器低侧和高侧开关器件。其振荡器频率可以设置在200 kHz至1MHz(100至500kHz开关频率),这是业界最宽的范围,它可以与外部同步源同步。自驱动同步整流可以省去次级MOSFET驱动器和隔离式脉冲驱动器,以降低成本并简化设计。

SiP11205采用了输入电压检测和前馈电路,可以使输出电压保持在严紧的范围之内(2 % 4 %),而无需使用光电耦合器或电压反馈电路。在DC变压器模式下的满度输入电压范围内,SiP11206与需要在最理想的占空比下工作的转换器是不同的,这将有助于显著改善系统效率。两款器件的负载调节约率为3 %。
为了设计一个满足需要的充分稳压的IBC,Vishay在Si9122A半桥控制器中采用了SiP11203或SiP11204次级同步整流驱动器,后者可提供0.5 %线路和负载调节率。

SiP11205和SiP11206提供了一整套保护功能。控制器电源电压是利用一个片上前置稳压器电路线性调节至其目标电压的。先进的电流监视和控制电路有助于用户在初级电路中设置最大电流。
这个功能可以防止受到过流条件、输出短路以及平行电源出现故障的影响。当VIN降至预设阈值时,低输入电压检测禁用VOUT。其他功能包括可编程软启动和过温保护。由于次级使用了一种自驱动整流电路,该电路可以启动进入预偏压状态。
Vishay已推出了两款可以完整实现IBC模块的参考设计,可以处理12 V输出的15 A,并以高于95 %的效率运行。一个可以提供半稳压输出,另一个可以提供定比率输出,以跟踪输入电压方面的变化。
这两种IBC设计采用集成了磁性元件的8层PCB,两者都是1/8砖IBC电源转换器,可以插进一个基板,对性能进行测试和评估。IBC板提供了可选的窄(42 V至55 V)或宽(36 V至75 V)的输入电压范围,标称输出电压为12 V,标称负载电流为15 A,初级和次级功率MOSFET可分别选择PolarPAK SO-8或PowerPAK SO-8封装。该基板包括输入保险丝、输入、输出和远程启用(remote enable)连接器、使能开关、输入大电容(bulk capacitor),以及输出电压测量同轴SMC连接器。基板上的切掉部分(cutout)有助于IBC板两侧的探测,同时也可以顺利上电(fully powered-up)并产生最大的功率。
功率级是一个半桥转换器,由SiP11205或SiP11206 IC进行控制。该半桥架构使功率级元件承受的电压更小,因此可以节省成本,减小元件尺寸,同时提供更高的效率。
在SiP11206型号中,转换器占空比是固定的,而且是由R2进行设置的。它通常设置为一个接近最大效率50 %的值。然后,利用输入电压的变化和变压器的匝数比确定输出电压。在这个参考设计中,变压器的匝数比为2︰1。在SiP11205型号中,最大占空比被设置在最小输入电压。然后占空比将随输入电压的升高而降低,它采用的是一种前馈方式,从而使线电压范围的输出电压变化更小。这样就可以节省POL的成本,优化下游POL的性能。
控制器IC的启动由其自身内置的9.5 V前置稳压器供电,后者是由线电压驱动的。一旦转换器开始切换,次级变压器绕组就会提供一个独立的10.3 V VCC电源,它是通过由R18、Q7、D8形成的一个稳压器来提供的。次级侧同步整流器是自驱式的,其受控的栅极电压不随输入电压而变化。这将有助于改善效率和实现更安全的驱动电压。通过D9、R19、C12和D10可以在次级侧上生成本地10 V偏置电源。MOSFET Q8和Q3是由反相变压器(opposite transformer)节点触发的,而与同步整流器栅极耦合的10 V电压要低于阈值电压降。
在前馈设计中,输出滤波器连接了一个肖特基二极管。前馈型号的死区时间更长,这是因为在较高线电压下占空比较小。在这个死区时间内,由于没有变压器电压可以使同步整流器导通,所以同步整流器是不工作的。因此,无需使用肖特基二极管,电感电流就会流经同步整流器的两个体二极管。肖特基二极管比体二极管的压降更小,这样就可以提高效率。
该参考设计为1/8砖尺寸,使用了八层PC板,外层板使用了3盎司的铜制造,内层用了4盎司铜。该变压器是一个平面磁性元件,采用了E22/6/16铁芯。
SiP11205和SiP11206也是构建80 W至150 W输出功率的紧凑型高密度1/16砖IBC的理想选择,为1/16砖电源提供比目前市场上产品更高的输出电流。只要将15A IBC的磁性元件变为更小的E18/4/10铁芯,该设计就仍可提供高于10 A的输出电流。1/8砖和1/16砖设计的相对效率如下图所示,它显示了较低电流水平的效率更高。1/16砖将在德国2008 Electronica展览会上进行展示。

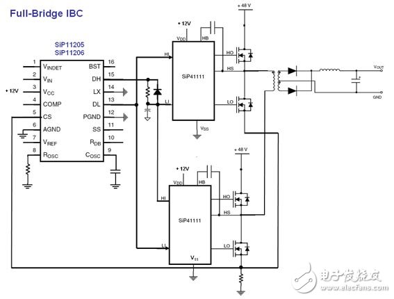
SiP11205和SiP11206还可以利用全桥结构进行配置,只要不使用内置高压MOSFET驱动器,而代之以两个大电流外置标准半桥驱动器就可以了。这种方法可以实现更高的功率输出,以及更加有效的布局,而且事实上更加经济有效,不需要使用过应力控制器IC。SiP11205和SiP11206控制器仍然提供了电流限制保护。这种方法为设计人员满足350W至700W输出功率要求的1/8砖和1/4砖设计提供了迅速的上市时间。
如下所示的电路原理图说明了SiP11205和SiP11206驱动全桥配置中两个半桥驱动器的方法。

SiP1205和SiP11206是设计满足当今大电流、多电压POL需求的1/16、1/8砖尺寸半桥和全桥中间总线转换器的理想的先进IBC控制器。
从profibusDP转ModbusTCP,一网打尽转换技巧!