时间:2018-05-22 14:56
人气:
作者:admin
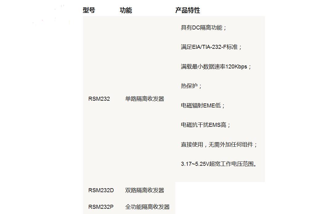
1.传输距离短,传输速率低
RS232总线受电容允许值的约束,使用时传输距离一般不要超过15米(线路条件好也不要超过几十米)。最高传输速率20Kbps。
2.有电平偏移
RS232总线标准,要求收发双方共地,通信距离较大时,收发双方的地电位差比较大。
3.抗干扰能力差
RSM232系列隔离收发器采用电源隔离和信号隔离,使通讯总线和控制板应完全隔离,这样不仅可以减少总线上的干扰,更能提高系统安全和可靠性。
致远电子研制的RSM232系列隔离收发器由于其标准的波特率和良好的EMC特性,应用简单,已被广泛应用于汽车电子、仪器、仪表、石油化工、电力监控等领域。

图2 常规隔离设计和使用RSM232P模块应用对比
RSM232系列隔离收发器保留了传统隔离电路的设计理念,包括电源隔离、信号隔离,更重要的是具有完善的测试系统以及先进的工艺保证产品的一致性,具有防水、防震、使用寿命长等众多优点。采用灌封工艺,能够对电路板以及电子元器件进行全面保护,使其免受潮湿、震动、过热、腐蚀以及辐射的影响,延长电子产品的寿命。采用一体化的隔离RS232通讯模块比分立元器件设计给客户带来的价值如表1所示。
表1 为客户带来的价值

表2 RSM232系列隔离收发器产品型号

多年以来, RS-232接口的隔离一直采用的是传统的光耦合器隔离方案,隔离一路RS-232接口需要两路光耦以及外部由分立元件组成的限流及驱动电路,这就导致电路板使用空间与成本的增加,额外的分立元件提高了电路的复杂性,导致设计时间的延长和电路性能的不稳定。下图是采用光耦实现隔离功能的RS-232接口电路:

ADM3251E是一款高速、单通道隔离RS-232收发器,采用单电源供电。这款器件非常适于工作在苛刻的电气环境,或频繁插拔RS-232电缆的环境中。
ADM3251E集成了双通道数字隔离器以及集成隔离电源。由于内置ADI公司磁隔离技术的芯片级DC-DC转换器,因此无需外部分立的隔离DC-DC转换器。在小封装内提供了完整的隔离解诀方案。
ADM3251E与传统光耦隔离RS-232电路相比,除了具有一般磁隔离器的优势外,还具有极高的集成度与稳定性,极小的PCB使用面积,以12.5mm7.5mm2.5mm的小体积实现了RS-232接口的完美隔离。下图是ADM3251E实现RS-232接口隔离的电路:

电路图对比可见,ADM3251E在电路连接、PCB 使用、易用性方面远优于光耦。性能测试结果对比,波形延迟、波形上升/下降时间等优于光耦。
ADM3251E以单芯片实现RS-232接口隔离,可以堪称是一个完美的解决方案。
从profibusDP转ModbusTCP,一网打尽转换技巧!