时间:2018-06-20 09:11
人气:
作者:admin
本文导读
隔离模块应用于各类复杂的工业环境中,以提升总线的抗干扰能力,但设备接口可能会采用端子与外部连接,可能会在安装、维修过程中有静电等能量输入,从而导致隔离模块损坏。那么该如何避免这样的问题呢?本文为你揭秘。带隔离通信接口的设备,在不同的使用、安装状态下,接口会表现出完全不同的ESD特性,了解设备在不同的使用状态下,ESD对接口的影响的机理,才能有针对性地增加保护器件,提升隔离接口的ESD能力。下面以带有隔离CAN或RS-485通信接口为例,对常见的设备状态下,ESD的作用机理进行分析,并提出相应的改善措施。
一、设备控制侧有接保护地,总线侧悬空
如图1,此状态下,设备控制侧有接入保护地(PE),总线侧参考地悬空,与PE无任何连接。

图 1
此状态出现的可能场景:
产品开发测试过程中;
单个产品进行ESD测试时;
设备组网时,控制侧已接入保护地,正在进行总线接入或断开操作时;
设备组网后,总线侧未进行接地处理的。
静电分析:
假设控制侧均做了足够的保护措施,当控制侧接口受到静电放电时,能量通过控制侧保护器泄放至PE,对隔离通信接口基本无影响,如图 2。

图 2
当总线接口受到静电放电时,由于总线侧悬空,能量只能通过隔离栅的等效电容Ciso进行泄放,由于Ciso非常小,仅有几皮法至十几皮法,Ciso被迅速充电,两端电压Viso会非常高,几乎等同于放电电压,如图 3。电压全部施加在隔离接口模块的隔离栅,若电压超出了隔离栅的电压承受范围,则会导致内部隔离栅损坏。

图 3
对于一般的隔离接口模块,隔离栅可承受的静电放电电压只有4kV,对于更高等级的6kV或8kV的静电来说是非常脆弱的,极易出现损坏情况。
改善方法:
为了减轻隔离栅的压力,可以在隔离栅两边增加一个电容Cp, 为静电能量提供一个低阻抗的路径。如图 4,总线侧的静电能量大部分通过此电容泄放至PE,并可以有效降低隔离栅两侧电压,从而起到保护隔离接口模块的作用。

图 4
为了达到良好效果,Cp容值应远大于Ciso,建议取100pF~1000pF之间。若无安规要求,可与Cp并联一个大阻值泄放电阻,如1M,以防静电积累;若有安规要求,一般需要去除泄放电阻,同时选择安规电容。器件选择时,注意阻容耐压需要满足设备指标要求。
二、设备控制侧悬空,总线侧有接保护地
如图 5,此状态下,设备控制侧参考地悬空,与PE无任何连接,总线侧有接入保护地(PE)。

图 5
此状态出现的可能场景:
产品开发测试过程中;
单个产品进行ESD测试时;
设备组网时,总线侧先接地,控制侧未接地时;
设备组网后,控制侧未进行接地处理的。
静电分析:
类似的,当控制侧接口受到静电放电时,由于控制侧悬空,能量只能通过隔离栅的等效电容Ciso进行泄放,由于Ciso非常小,两端电压Viso会非常高,如图 6。电压全部施加在隔离接口模块的隔离栅,若电压超出了隔离栅的电压承受范围,则会导致内部隔离栅损坏。

图 6
当总线侧接口受到静电放电时,静电能量通过隔离接口模块内部总线侧器件泄放至PE,如图 7。若ESD能量超出了接口模块内部总线侧器件的ESD抗扰能力,总线接口则可能损坏。

图 7
改善方法:
类似的,在隔离栅并联增加一个电容Cp,可以为来自控制侧的静电能量提供一个低阻抗的路径。如图 8,控制侧的静电能量大部分通过此电容泄放至PE,从而起到保护隔离接口模块的作用。若无安规要求,可与Cp并联一个大阻值泄放电阻,如1M,以防静电积累。

图 8
对于总线侧的静电,可以在总线侧增加高等级ESD防护器件(如TVS管),静电能量会通过防护器件泄放至PE,由此来提高总线侧的静电能力,如图 9。TVS选型时需注意,其导通电压必须小于隔离接口可承受的最大电压,同时大于信号电压;在通信速率高、或节点数较多时,也需要注意尽量选取等效电容小的器件,以免影响总线正常通信。

图 9
三、设备控制侧、总线侧均有接保护地
如图 10,此状态下,设备控制侧、总线侧都通过一定方式接入保护地(PE)。

图 10
状态出现的可能场景:
设备自身接PE,总线组网后单点接PE。
静电分析:
当控制侧接口受到静电放电时,能量通过控制侧保护器泄放至PE1,对隔离通信接口基本无影响,如图 11。

图 11
当总线侧接口受到静电放电时,静电能量通过隔离接口模块内部总线侧器件泄放至PE2,如图 12。若ESD能量超出了接口模块内部总线侧器件的ESD抗扰能力,总线接口则可能损坏。

图 12
改善方法:
在总线侧增加高等级ESD防护器件(如TVS管),静电能量会通过防护器件泄放至PE2,由此来提高总线侧的静电能力,如图 13。

图 13
推荐的实际应用电路
为了满足上述提到的三种设备状态下,隔离接口模块均得到有效的静电保护,建议进行隔离接口设计时,参考图 14所示电路,增加Cp、Rp以及TVS,提高隔离接口的ESD抗扰能力。注意,若产品有安规要求,如需要进行耐压测试、绝缘电阻测试,则不能增加Rp电阻。
由于设备实际应用中会存在各种不同的状态,对于与上述描述不同的情况,也可按以上的方法进行分析,并有针对性的增加保护器件,从而达到提升ESD抗扰能力的作用。

图 14
四、总结
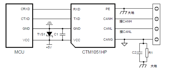
由于设备实际应用中会存在各种不同的状态,对于与上述描述不同的情况,也可按以上的方法进行分析,并有针对性的增加保护器件,从而达到提升ESD抗扰能力的作用。广州致远电子有限公司基于多年的总线防护设计积累推出了高防护等级隔离模块——CTM1051(A)HP系列。该系列符合国际ISO11898-2标准,静电防护等级可达接触±8kV,空气放电±15kV,浪涌防护可达±4kV隔离CAN解决方案,具体如下图15所示,能够适用于各种恶劣的工业现场环境。应用简便,即插即用,应用原理图如下图16所示。

图 15 CTM1051(A)HP的EMC性能

图 16 应用原理图
下一篇:聊一聊IIC总线设计
从profibusDP转ModbusTCP,一网打尽转换技巧!