时间:2018-07-23 12:23
人气:
作者:admin
随着自动控制技术和现场总线技术的不断发展和深化,网络化、集成化和互操作已成为现代控制系统的重要发展方向。在众多的现场总线标准中,德国Bosch公司提出的CAN总线(Controller Area Network)是从80年代初为解决现代汽车中众多的控制于测试仪器之间的数据交换而开发的一种串行数据通信协议。
本文介绍了利用红外传感器无接触检测,结合单片机技术、CAN总线技术,将现场存在的传感器、电子控制单元、执行机构连接起来组成分布式控制网络,实现了分布式安全保护检测控制。有效地保证了工作人员人身安全和生产的正常进行。该系统可用于危险场所、区域安全防护,机械加工、纺织、食品加工等安全保护以及家庭等防盗报警,有较广泛的应用前景。
由于红外线通过云雾等充满悬浮粒子的物体时不易发生散射、有较强的穿透能力和抗干扰能力,且红外线遥控不易引起串干扰,因而被广泛应用于遥控装置。本系统信号检测部分使用红外传感主动式发射/接收设计实现。红外检测装置安装在检测控制区,当无人进入检测区时,接收管无信号输出。反之,接收管输出信号,通过解调、放大、比较处理后产生TTL高电平信号送入单片机,利用单片机编程技术控制实现语音警示或控制现场执行设备动作。CAN总线由于其较强的抗干扰能力、通讯中没有地址的概念以及节点数不受限制等优点,已经被广泛应用于汽车、数控机床、仪器仪表、现场总线控制等领域[2]。本系统通过单片机控制CAN总线控制器构成CAN总线进行数据传输。这样,多个检测装置构成了总线通信系统,方便实现多区域检测控制状态显示。降低了系统在材料、安装、维护等费用上的损耗,减小了布线复杂度。
分布式安全检测系统主要由直流电源、信号检测电路、信号处理电路、单片机控制器、接口电路、看门狗、CAN总线控制器、CAN总线收发器、状态指示面板等电路组成。系统组成框图如图1所示。

图1 系统硬件结构框图
系统信号产生电路采用CD4069外接电阻电容构成充放电通路产生方波脉冲信号。电路振荡通过电容C充放电利用正反馈原理来完成,电路中R2是补偿电阻,用于改善电源电压变化而引起的震荡频率不稳,由于CD4069为六反相器,为避免干扰将其余各部分输入端接地。电路原理如图2所示。

图2 信号发生电路
R2阻值不仅可影响振荡频率,而且能改变输出波形占空比,因为此时消除了VT的波动,能够输出占空比1/2方波,通常R1》》R2,一般取R1=10R2。
系统信号发射电路由三极管V5、V6组成信号功率放大电路。得到较小占空比方波信号驱动红外发射管工作。红外发射管采用电流驱动,高电平时工作,低电平时截止。这样使红外发射管工作于脉冲状态,延长了其使用寿命。电路原理如图3所示。

图3 发射电路
为了防止尘埃、飞虫等遮断红外光束触发报警,该电路中采用双光束警戒线,当两光束同时被遮断时才触发报警,只遮断一条光束时不报警。两光束间隔可调,安装时根据实际情况调整合适的间距。另外,根据检测检区域大小可以安装多组探测头形成红外屏障,这样只有人等通过时才会至少遮断两条光束,防止误报警。
当检测区中无遮挡物的情况下,红外发射管发出的脉冲光无遮挡的被接收管接收,在电容C3产生负极性光敏电压,无信号经过电容C2;当有遮挡物进入检测区中时,信号经过电容C2向信号处理单元输出。接收管输出的电信号很微弱,因而经过电容C2的电信号非常小,需经放大后向后级传送。电路原理如图4 所示。

图4 红外接收电路
为了满足装置工作要求,在接收管前端安装红外滤光片去除可见光,使红外接收管构成最大受光区以提高系统精度。
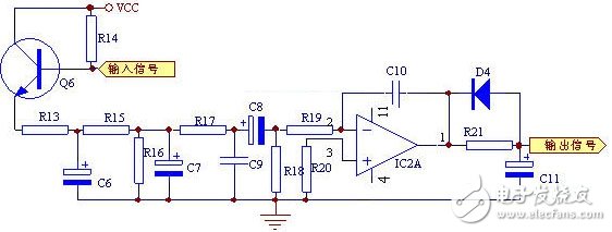
系统采用低功耗、高增益、内部有频率补偿的四运放集成芯片LM324。当无遮挡物进入检测区时,电路中只有直流信号,无法通过电容C8;当有遮挡物进入检测区时,接收电路的输出突变的电信号,通过电容C8向后继电路传送,经三极管Q6初级放大,再送到由LM324组成的放大电路进行二次放大。
由于解调方波与红外发射管的工作在时间上保持同步,且电子开关仅在红外发射管工作时接通,所以仅有来自红外发射管的光信号被接收,杂散光则被挡除。通过电子开关的方波信号由电阻电容网络滤波平滑,留下直流分量,于是遮挡物的挡光面积信号被还原出来即是遮挡物的挡光面积大,留下的直流分量也大;遮挡物的挡光面积小,留下的直流分量也小,处理后的电信号送入单片机控制器。电路原理如图5所示,

图5 信号处理电路
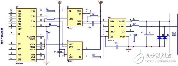
总线通信接口选取Philips公司生产的CAN总线控制器SJA1000以及总线收发器82C250,主要是考虑到SJA1000同时支持 CAN2.0A和CAN2.0B协议,通信速率可达1Mbps。单片机控制器既负责总线控制器SJA1000初始化,亦通过控制实现数据的接收和发送等通信任务。电路原理如图6所示。

图6 CAN总线节点电路
另外,82C250与CAN总线接口部分采用了一定安全和抗干扰措施。为增强CAN总线节点的抗干扰能力,在CAN控制器SJA1000的 TX0和RX0不直接与CAN收发器82C250的TXD和RXD相连,而是通过加接6N137高速光电隔离器,实现了总线上各节点间的电气隔离[3]。 82C250的CANH和CANL引脚各自通过电阻与CAN总线相连,保护82C250免受过流的冲击。CANH和CANL与地之间并联了两电容,起到滤除总线高频干扰和防电磁辐射的作用。

图7 CAN总线检测系统原理图
由于CAN总线传输距离远,传输速率快,有较强的抗电磁干扰能力,已成为国际上应用最广泛的现场总线之一,成为一种国际标准(ISO-11898)[4]。本设计将各检测控制装置、控制节点等通过总线连接组成CAN 总线通信系统方便实现智能分布式实时检测控制等。在控制系统领域具有非常广阔的应用前景。本系统组成原理如图7所示。另外,可通过上位机、上位节点联接实现对所有检测控制装置集中管理,同时向控制器下传工作模式控制信息,利用PC机方便控制区域内检测控制装置工作,根据实际情况修改程序,扩展系统功能。
分布式安全检测控制系统设计简单、安装方便、性能稳定、工作可靠、实用性强,系统通过不同装置之间互联,扩大了区域控制范围。本系统可用于机械、纺织、食品等加工领域,在生产现场有效地保障了人员误闯入或误动作,从而有效地保证了生产的正常进行和产品质量的提高。通过系统功能扩展,可实现其他工业控制,有广泛的应用前景。
从profibusDP转ModbusTCP,一网打尽转换技巧!