时间:2013-04-28 11:00
人气:
作者:admin
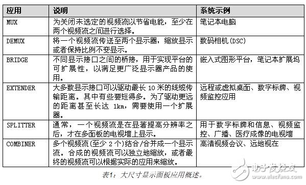
视频显示器市场分为:大批量应用,如台式机、笔记本显示器和电视机面板;中等批量应用,如小型人机接口(HMI)面板和大尺寸数字标牌。本文将探讨的是大尺寸显示器面板应用(表1),其中FPGA是一个备受关注的选择,它可以满足紧迫的产品周期和大量的高速接口和处理需求。
有3个常用的显示标准:7:1低压差分标准(LVDS),数字视频接口(DVI)和高清多媒体接口(HDMI)。

7:1 LVDS
需要一个集成的LCD显示屏的应用通常使用7:1 LVDS连接。7:1接口采用了低压差分信号(LVDS)I/O标准。VESA(视频电子标准协会)定义了LCD显示器的7:1 LVDS接口。它在笔记本电脑和上网本中非常常见,用于将主板连接到LCD屏幕(图1)。LCD显示器的每一个像素都由红、绿、蓝(RGB)三个元素组成,可构成显示屏上所有可能的颜色。
为便于数字显示数据至LCD显示屏的传输,并尽可能地减少连接,可将数据转换为串行格式。7:1 LVDS标准使用3或4个LVDS数据通道和一个LVDS时钟通道。更高分辨率的显示器将使用4个LVDS数据通道和一个LVDS时钟。在一个时钟周期内,每条数据线上有7个串行数据位(图2),即数据传输速率比时钟周期快7倍。如果3个LVDS数据通道正在传输数据(例如从一台笔记本电脑的主板开始),那么每种颜色的RGB数据将包含6个数据位,加上HSYNC、VSYNC和DATA ENABLE(DE),一共有21位。然后,这些位串行传输到LVDS差分通道。

莱迪思半导体(Lattice)提供了一个非常有效的参考设计,同时支持LatticeXP2、LatticeECP2M和LatticeECP3 FPGA中的7:1 LVDS接收与发送。即使是极小外形封装的最小器件也都支持多个接口。
从profibusDP转ModbusTCP,一网打尽转换技巧!