本文介绍了TOPSwitch-JX系列
产品主要特性, 功能方框图, 高效19V 65W和12V 30W通用输入反激电路图,以及采用TOPSwitchTM-JX TOP267VG的薄型36.3W LCD监视器
电源主要特性, 电源指标,电路图,
PCB布局图和所用材料清单(BOM).PowerInt
公司的TOP267VG是TOPSwitch-JX系列产品,集成了725V功率
MOSFET,
高压开关电流源,多模式PWM控制,
振荡器,热关断电路,故障保护以及其它
控制电路.主要用在反激
AC/
DC转换器
图1.TOP264-271功能方框图 (E和V封装).

图2.TOP264-271高效19V 65W通用输入反激电路图

图3.TOP264-271高效12V 30W通用输入反激电路图
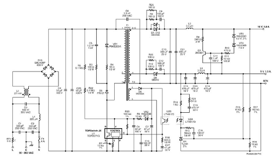
采用TOPSwitchTM-JX TOP267VG的薄型36.3W LCD监视器电源薄型36.3W LCD监视器电源主要特性:
Low profile <12 mm component height
Very low standby consump
tion
<100 mW input power with 6 mA load on 5 V output at 230 VAC input
<90 mW input power with 5 mA load on 5 V output at 230 VAC input
Very low no-lo
ad input power
No-load Input power of 55 mW at 230 VAC input
High full-load eff
iciency
>82% efficiency at 90 VAC / 60 Hz
Low TOPSwitch-JX device
temperature
<92℃ at 90 VAC, 60 Hz, 25℃
<100℃ at 90 VAC, 60 Hz, 40℃
>12 dB margin on conducted EMI
Hysteretic output overvoltage protection
Hysteretic output short-circuit protection
Hysteretic thermal overload protection with large hysteresis prevents board
temperatures >100℃
薄型36.3W LCD监视器电源指标:


图4.薄型36.3W LCD监视器
电源电路图

图5.薄型36.3W LCD监视器电源PCB布局图
材料清单(BOM):



图6.变压器电特性图