时间:2008-10-10 08:18
人气:
作者:admin
Optimization of the MAX4990 High-Voltage DC-AC Converter for EL Lamps
Abstract: The AC waveform (for voltage level and frequency) across an electroluminescent (EL) lamp affects brightness, current consumption, and the color of emitted light, and adjustment of the output waveform's slew rate affects the audible noise generated by the lamp itself. Consequently, the MAX4990 circuit must be optimized according to the requirements for each application. This application note provides information regarding circuit optimization and indicates the best external components to be used with the MAX4990.
The MAX4990 is a high-voltage DC-AC converter designed to drive electroluminescent (EL) lamps. To generate the high voltage necessary to drive an EL panel, the MAX4990 utilizes a high-frequency boost converter and a high-voltage, full-bridge output stage to generate a high-voltage AC waveform suitable for driving the EL lamp. The MAX4990's proprietary acoustic noise-reduction circuit controls the slew rate of the AC voltage driving the EL panel, thus reducing audible noise.
The MAX4990 provides a DIM pin that allows the user to set the EL output voltage through a PWM or DC analog voltage, or by connecting a resistor to GND. A capacitor placed in parallel to the resistor on the DIM pin allows the user to program a slow turn-on/off time for the MAX4990.
An EL lamp's brightness, current consumption, and color of emitted light are affected by the AC waveform (for voltage level and frequency) across the lamp. Adjustment of the output waveform's slew rate affects the audible noise generated by the lamp itself. Therefore, depending on requirements for each application, the MAX4990 circuit must be optimized. This application note discusses circuit optimization and selection of the external components that should be used with MAX4990.
EL lamps are constructed of light-emitting layers of phosphor particles evenly dispersed on dielectric material. These layers are sandwiched between rear and transparent front electrodes, which are then covered by protective polymer layer.
Generally, EL lamps behave as capacitors, as shown in Figure 1.
Figure 1. Simplified EL lamp diagram showing its resistance and capacitance.
When alternating voltage is applied to the electrodes of an EL lamp, phosphor electrons in the outermost energy level (valance band) are energized and transition to a higher energy level. However, because the higher energy level is not stable, the excited electrons return to their original energy level, thereby releasing photons. Due to even distribution of the phosphor particles, the light emitted by an EL lamp is uniform throughout the surface of the lamp.
A change in frequency has an affect on the color of the emitted light, but both applied voltage and frequency affect EL lamp brightness. Raising voltage and/or frequency increases lamp brightness, but it also affects lamp life. In general, increasing lamp frequency (fEL) decreases lamp life more rapidly than increasing voltage. EL lamp life is most commonly specified in terms of time to half luminance (TTHL), or 'half-life,' which is the time it takes for the brightness of the EL lamp to decrease to half of its initial brightness at a given voltage and frequency. TTHL specifications are generally provided by the EL lamp manufacturer and specified in terms of thousands of hours. TTHL is not usually a concern for handheld products in which the lamp does not remain on for very long periods of time.
In general, there are two types of EL lamps available: high-voltage EL lamps and low-voltage EL lamps. High-voltage EL lamps have a much higher threshold voltage than low-voltage EL lamps, meaning that a higher peak-to-peak voltage is required across a high-voltage EL lamp for it to start illuminating. High-voltage EL lamps are targeted to be driven with transformer-based drivers, whereas low-voltage EL lamps are meant to be driven by IC-based EL drivers. Hence, selection of the appropriate EL lamp for each application becomes the first step towards optimizing a circuit.
Circuit optimization consists of selecting the external components such that the required parameters for each EL panel application are met. These parameters consist of: output voltage, current draw, lamp frequency, lamp brightness requirement, lamp-generated audible noise, and output waveform shape.
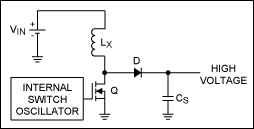
High DC-output-voltage generation is accomplished by a boost converter. The boost converter (Figure 2) consists of: an internal DMOS switch (Q), internal switch oscillator, external inductor (LX), external fast reverse-recovery diode (D), and external high-voltage capacitor (CS).
Figure 2. Boost converter for high DC-output-voltage generation.
As switch Q is turned on/off, inductor LX is charged and discharged. The energy discharged through diode D is stored on capacitor CS.
The switching frequency (fSW) of LX can be set by either of the following:



The selection of the inductor is very important, as we need to make certain that the boost converter is capable of managing the application's required current level without saturating the inductor. Therefore, we must pay close attention to the inductor's current saturation level. The current through an inductor (ILX can be calculated as follows:
Where:
VIN = Inductor supply voltage
RLX = Inductor resistance
LX = Inductor value
RQ = Internal DMOS switch resistance
fSW = Inductor switching frequency
tON = (duty cycle)/fSW = Internal MOSFET switch on-time
To determine whether the inductor is being saturated, the waveform on the node between LX and D (Figure 5) must be monitored if there are no current probes available.
Figure 5. The red circle shows where a scope probe should be placed to detect inductor saturation.
Figure 6 shows how to detect when an inductor is entering saturation. The voltage at the bottom of the waveform is not rising linearly and is bent upward, indicating that the inductor is starting to saturate.
Figure 6. The inductor is starting to saturate when the waveform is bent upward instead of rising linearly.
The waveform for an inductor that is in the normal range of operation appears similar to that in Figure 7. The voltage at the bottom of the waveform is rising linearly, thus showing that the inductor is not being saturated.
Figure 7. No inductor saturation is occurring, as evidenced by the bottom of the waveform rising linearly.
To prevent a given inductor from saturating, a shorter on-time (faster fSW) must be used. This can easily be done by using a smaller CSW from the SW pin to GND, or by using a higher frequency PWM signal.
We also need to make sure that LX has enough time to discharge its stored energy to CS through the external diode so as to prevent inductor saturation. This is done by selecting the appropriate fSW for LX.
The diode's reverse-recovery time becomes important, as the diode must contain all the energy transferred from LX in CS. Therefore, a diode with a fast reverse-recovery time, such as the BAS21 or BAS20, is recommended for use with the MAX4990.
The CS value needs to be selected based on the lamp size and the amount of ripple that can be tolerated on the output waveform. Typically, a CS value of about 1/10 of the EL lamp capacitance is recommended. For any given fSW, larger CS values reduce the ripple on the output waveform. In general, higher inductor switching frequencies are recommended when smaller CS values are selected.
The MAX4990 uses a high-voltage, full-bridge output stage to convert the high voltage generated by the boost converter to an AC waveform suitable for driving the EL panel. Output voltage, the output waveform's slew rate, slow turn-on and turn-off, and the output waveform's frequency are adjustable to provide the highest degree of freedom when optimizing the circuit so that the best results can be obtained for each application.
Optimization of the EL driver circuit is dependent upon many different variables. The best way to optimize a circuit is to prioritize the variables for each application. For example, because EL lamps are used for backlighting purposes, lamp brightness can often be a fixed value, thereby reducing the set of variables and simplifying the optimization process.
An EL lamp's brightness and color of emitted light are dependent upon the output voltage frequency. Depending on the lamp color, different frequency ranges must be used.
The first step toward optimizing the output waveform is to select the appropriate fEL based on the desired lamp color.
Lamp frequency is adjusted by either:

Lamp brightness intensifies as frequency is increased, as illustrated in Figure 8. Keep in mind that, as the fEL is increased, a higher amount of current from a given input voltage is required to drive a given lamp size.
Figure 8. An EL lamp's brightness and frequency increase concurrently.
Once the fEL is selected, the peak-to-peak voltage (VP-P) across the lamp must be selected to achieve the desired brightness. The AC VP-P is controlled by:

EL lamp brightness increases as the output voltage across the lamp is increased (see Figure 9). Applying a higher voltage across the lamp requires that a higher current is drawn from the inductor's input voltage source.
Figure 9. EL lamp brightness also increases as VP-P increases.
For applications that are sensitive to audible noise, the output waveform's slew rate is very important, as it enables the user to shape the output waveform to reduce the audible noise generated by the EL lamp.
The output waveform's slew rate is controlled through RSLEW, which is connected from the SLEW pin to GND. This slew rate can be calculated as follows:
An ideal output slew rate that minimizes audible noise generated by the lamp is dependent upon the lamp size and mechanical enclosure. Therefore, resonant frequency of the enclosure must be taken into account when selecting fEL for a given lamp size.
A sinusoidal waveform is believed to be optimal for providing the least amount of audible noise generated by the lamp. However, a sinusoidal waveform also generates less brightness than a square waveform at a given voltage level and frequency. Hence, each circuit must be optimized according to the requirements for its individual application.
As the slew rate of the output waveform is decreased, audible noise generated by the EL lamp is decreased and a lower amount of current is drawn. However, a slower slew rate does decrease lamp brightness, as seen in Figure 10.
Figure 10. Lamp brightness is decreased as the slew rate slows.
To recover the brightness lost due to decreasing the slew rate, VP-P across the lamp needs to be increased. This can easily be done by increasing the desired output voltage and using a slower fSW for a given input voltage. A slower fSW increases the inductor on-time, which allows the storage of more energy in the inductor and the transfer of a higher amount of energy per cycle to CS.
For applications sensitive to audible noise, it is not recommended to allow the output waveform to enter regulation (i.e., the output waveform should not have a plateau at the top of it). After selecting the slew rate for the application, the output voltage must be adjusted to get the best waveform shape across the lamp.
When using MAX4990, the optimum waveform for applications sensitive to audible noise is thought to be the waveform shape shown in Figure 11.
Figure 11. This waveform is optimal for applications sensitive to audible noise.
The MAX4990 has yet another feature that makes it even more desirable for many applications—its slow turn-on/turn-off time provides a gradual EL lamp turn-on (fade in) and turn-off (fade out).
This slow turn-on/turn-off feature is controlled by connecting a capacitor, CDIM, in parallel with RDIM to GND (Figure 12).
Figure 12. CDIM is connected in parallel with RDIM to GND.
The slow turn-on/turn-off time is a result of slow voltage decay across RDIM and CDIM, and it can be approximated as follows:

Figure 13 shows the affect of using CDIM in parallel with RDIM for slow turn-on/turn-off of the EL lamp.
Figure 13. Slow turn-on and turn-off are shown for the MAX4990 when CDIM is connected in parallel with RDIM to GND.
To optimize an EL lamp circuit when using the MAX4990, the following steps must be taken:
The MAX4990 evaluation kit (EV kit) provides the first order of approximation for optimizing an actual application circuit. This EV kit enables the user to set the fSW, fEL, output voltage, and output waveform's slew rate through a separate on-board variable capacitor and resistors.
The on-board 555 timer enables the user to choose different inductor switching frequencies, as well as fEL, without changing the CSW and CEL values and without the RSLEW value having any affect on these frequencies.
It is recommended that the following equipment is used for optimizing the MAX4990 circuit:
The following procedure details how to use the MAX4990 EV kit to optimize a circuit when driving a 20nF green lamp to provide 37cd/m² with fEL = 400Hz when VDD = VBATT = 3.6V. Note that the inductor used on the EV kit is a 220µH inductor from TOKO (D312C series, part number 1001BS-221M), and its CS value is 3.3nF (150V).
To optimize the circuit using the 555 timer on the MAX4990 EV kit, the following steps must be taken when placing the jumper on JU4 and JU5:



















上一篇:A Filter Primer
下一篇:低压电力线载波通信的接口电路设计
从profibusDP转ModbusTCP,一网打尽转换技巧!