全球最实用的IT互联网信息网站!

AI人工智能P2P分享&下载搜索网页发布信息网站地图

当前位置:诺佳网 > 电子/半导体 > 接口/总线/驱动 >

超声电机驱动及控制电路的设计

时间:2009-03-30 13:26

人气:

作者:admin

标签: 控制电路 

导读:超声电机驱动及控制电路的设计-超声电机驱动及控制电路的设计超声电机是一种基于压电陶瓷逆压电效应的新型电机。与一般电磁电机相比,超声电机能直接输出低转速大力矩,...

超声电机驱动及控制电路的设计

超声电机是一种基于压电陶瓷逆压电效应的新型电机。与一般电磁电机相比,超声电机能直接输出低转速大力矩,且瞬态响应快(可达ms量级)、定位精度高(可达nm量级),非常适合取代传统的伺服电机步进电机。目前超声电机已广泛应用于照相机及摄像机的自动调焦系统,而且在精密仪器以及航空航天领域也有许多应用。
       尽管超声电机具有很多优点,但由于超声电机对于驱动信号有着较高的要求,所以目前国内外开发的超声电机的驱动及控制电路普遍存在电路体积大、控制性能单一等问题。大多数超声电机的控制特性研究还是基于与超声电机配套的普通驱动电路,难以利用计算机方便地进行超声电机的控制特性研究。


电路


  针对上述问题,应用目前市面上流行的DDS芯片AD9850和高压运放PA08开发出了一种高性能的超声电机驱动及控制电路。该电路可以通过串行接口用教育处机实施控制和参量采集,并且信号的频率及相位控制精度高;可以在温度传感器的控制下实现信号频率的自动调节,同时电路中还预留了4路模拟

数字通用传感器接口。
  1 超声电机驱动及控制电路的工作原理
       由超声电机的工作机理[1]可知,大部分超声电机的运行需要相关的驱控制电路提供两路频率相同、相位差为90度(或可调)、频率为20kHz~100kHz、输出信号峰-峰值为100~350V、功率为0.1~10W的交变信号。此外,由于超声电机的最佳工作频率是由系统的机械共振频率决定的,而以压电元件为主的振动系统的共振频率会随着外界参数(如温度、预压力等)的改变发生变化,因此一款好的超声电机驱动及控制电路必须能够很好地对系统共振频率的变化实施跟踪,从而确保电机的稳定运行。

单片机 


  2 电路的基本构成和原理
  超声电机驱动及控制电路主要由以下5个部分组成:DDS信号发生单元、信号隔离单元、信号功率放大单元、温度传感器单元、单片机主控和接口控制单元(参见图1)。
       DDS信号发生单元产生的两路独立的正弦信号,两路信号间的相位差可以在0~360度范围内任意调节;两路信号分别经RC低通滤波和三极管射极跟随送至高速光耦,然后经由高压运放放大至250V,用于驱动超声电机;超声电机工作一段时间后温度会发生变化,该温度由温度传感器采集送至主控单片机处理;单片机将温度数据通过串行口传到PC机,由PC机根据控制模型将修正后的驱动频率控制字传回单片机,或者由单片机根据片内预存的温度-频率表修正DDS的信号发生频率。
       考虑到未来扩展的需要,系统预留出4路A/D及通用I/O复用端口,用来和测量电机转速的光电编码器、应变片力矩传感器等接口。
  以下分别就各单元的组成和功能作简要介绍。
  2.1 单片机主控单元
  主控单片机采用PIC16F73A型单片机(参见图2)。该款单片机20MHz的频率下以5MIPS工作,片内带有4K FALSH程序存储器,片上集成有3路定时器、1路USART(可实现RS232通讯)、5路8-bitA/D、路SPI(I2C)以及WDT(看门狗)。该单片机负责两路DDS的控制(占用RBO~RB7、RC0~RC2、RC5)和串行接口数字式温度传感器的控制(采用I2C总线,占用RC3、RC4),并与PC机通过RS232串行口交换数字(占用RC6、RC7),同时该单片机还预留出4只管脚的接口(RA0~RA3),可以工作在通用I/O或者A/D方式,便于未来与其它传感器或控制器接口。

DDS


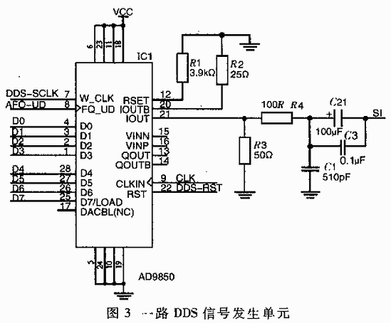
  2.2 DDS信号发生单元
  DDS信号发生单元使用两片AD9850直接数字频率合成器[2](参见图3,图3为其中一路,另一路与之完全相同)。该款DDS具有较高的性价比,可以产生最高至62.5MHz的信号,32bit频率分辨率(即在125MHz时钟下可以达到0.0291Hz),相位直接控制精度达11.25度,可以采用8位并行或串行方式传输总长40bit的控制字。为了实现频率的快速更新,电路设计中采用了并行的传输方式,这样就能用5个字节完成DDS频率及相位控制字的更新。而且为了节省总线资源,两枚DDS芯片共用8-bit数据线、复位线和串行时钟线,只是采用不同的数据更新控制线FQ-UD。
       尽管11.25度的相位控制精度在应用中已基本满足需求,但考虑到实验研究的需要,可能需要更高的相位控制精度(如1度左右)。这一点可以通过以下两种方法来实
现:
  一是通过改变两路数据更新线FQ-UD间上升沿的延时来实现。考虑到单片机的定时精度约为0.2μs,这一方法在信号频率为50kHz时可以达到3.6度的相位控制精度。
  二是通过短时间内改变两路信
号的频率一致性,使得其中一路的频率比另一路偏高几赫兹来实现的。这种方法的原理与高频通讯中通过调频的方法实现调相的原理基本相同,可以实现优于0.1度的相位控制精度。例如:两路信号中的一路频率为50kHz,另一路为50.001kHz。开始时两路相位相同,200μs(即10个周期)后两路相位差变为10×360/50000=0.072度。
  2.3 信号隔离单元
  考虑到信号的放大部分电压较高(约为260V),而且信号发生部分还需要和计算机接口,为保证电路能完全可靠地工作,在信号发生单元和放大单元间加入了一级信号隔离单元。该单元使用一片HP2531高速光耦作信号传递元件。该光耦具有3MHz的带宽,内带两路独立的光耦,在1kHz~300kHz间作为线性光耦使用具有较好的线性度。在光耦的输入端还加了一级三极管射极跟随电路,从而保证光耦输入端的电流处于较佳的工作点上(参见图4)。

信号隔离单元

点击看原图



  2.4 信号放大单元
  该单元采用两片PA08系列高压运放[3]。这种芯片采用8脚TO3封装,可以在±15V~±150V电源范围内工作,输出电流可达±150mA,1MHz处的增益带宽积为5MHz。该芯片在使用上与普通运放基本没有差别,只是考虑到超声电机的负载特性,在电路中加上了耐压200V以上的超快恢复二极管,对运放的输出端加以保护,防止电路谐振时产生的反向电压超出芯片的极限压差300V。此外,谝芯片通过外接两枚电阻(图5中的R7、R8)对输出电流加以限制,实现对电路的保护作用。电路使用的高压电源直接由220V交流市电整流产生,通过两枚130V的稳压管和串连在回路中的功率电阻向高压运放提供工作电源。输出信号的幅度可以方便地通过改变运放的增益系数实现(调节图5中的电位器R11即可)。
  2.5 温度传感器单元
       温度传感器部分采用两种方案:
  一种是使用MAX6656[4]。该芯片共提供3路温度传感器,片内一路,片外两路,温度分辨率为0.125。此外,该芯片还提供3路电压监测以及温度、电压的超限报警。数据的传送采用I2C总线。电路通过在片外接两枚SOT23封装的PNP三极管2N3904来实现对超声电机机壳温度的两点采集,采集的结果由单片机处理后送PC机进行监测处理。另一种是采用LM74温度传感器[5]。该款温度传感器采用SO-8封装,可直接将温度传感器贴在电机机壳上。该温度传感器的分辨率为0.0625℃,而且由于是直接将温度进行A/D量化后通过SPI总线传输,因而不受一般外接导线电阻以及电路布线、干扰的影响。使用该芯片唯一的不足是需要从电路板上引出4~5根连线,不如前一种方案中两根连线(实际选用的是2mm细同轴电缆)方便。
  3 日本新生公司的超声电机驱动及控制电路简介
  新生公司的超声电机驱动电路能够输出两路频率在50kHz附近、相位差90度的正弦信号,通过频率微调的方式调节超声电机的转速,由外置的开关控制电机的启动和运转方向。此外还能通过电机上预留的反馈极实现频率小范围的自动跟踪。该电路除功率驱部分和变压器外,大部分单元已经集成到新生公司定制的集成电路缺点在于信号的相位固定,信号电压的调节也不方便,此外电机没有预留出较灵活的控制接口,电机的控制策略也较简单。由于大部分的超声电机并未设置专门的反馈极,所以该电路一般只适合于该公司的特定系列的超声电机。此外,由于该电路使用24V直流电压供电,因此使用中还需要专门配备一功率不小于10W的整流电源,使用起来不方便。

信号放大单元


  4 实验测试
  实验使用20MHz有源晶振作为单片机和DDS共用的时钟源。本文设计的电路可以在20kHz~300kHz范围内产生两路稳定的工弦波,信号峰-峰值最高可达250V,两路最大输出功率之和约为5W。在驱动新生公司USR30型超声电机时,输出信号频率随电机温度在50.1kHz~49.2kHz间变化(温度升高驱动频率降低),Vpp=210V时单路输出电流Ipp约为230mA。
  本超声电机驱动及控制系统具有如下优点:
  系统结构简单,功放部分无需输入变压器及阻抗匹配电路,可靠性高;无需电源变压器,可直接采用市电供电,使用方便;程序开发难度小,用户可以在计算机上方便地使用各种熟悉的编程环境(如VC、VB、MATLAB等)完成控制程序的编写;频率及相位的控制精度高,信号幅度的调整也比较方便;通过电路自带的温度传感器和附设的接口可以方便地进行反馈参量的采集;通用性好,适合大部分中低功率的超声电机(5W以下)。

温馨提示:以上内容整理于网络,仅供参考,如果对您有帮助,留下您的阅读感言吧!
相关阅读
本类排行
相关标签
本类推荐

CPU | 内存 | 硬盘 | 显卡 | 显示器 | 主板 | 电源 | 键鼠 | 网站地图

Copyright © 2025-2035 诺佳网 版权所有 备案号:赣ICP备2025066733号
本站资料均来源互联网收集整理,作品版权归作者所有,如果侵犯了您的版权,请跟我们联系。

关注微信