全球最实用的IT互联网信息网站!
AI人工智能P2P分享&下载搜索网页发布信息网站地图
硬件原理图中的“英文缩写”大全
阅读全文2023-08-05
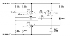
USB NIMH NICD电池充电器电路原理图
阅读全文2023-08-04
简单的USB充电适配器电路原理图
直线模组在机械手中的应用
医疗设备语音提示芯片选型?NV400F语音芯片支持
车载以太网向着高带宽、多端口方向演进
故障诊断方法有哪三种 CAN故障诊断方法介绍
一文解析Linux中ARP学习和老化机制
笔记本后面的typec接口有什么用 笔记本后面的t
简述直线电机控制原理 直流电机控制实验
博世CAN SIC XL收发器ASIC NT156介绍
力特奥维斯Littelfuse解读设计高可靠性的汽
RS485接口电路设计全面指南:从基础到实
如何使用ZPS-CANFD进行CAN信号质量评估?
CPU | 内存 | 硬盘 | 显卡 | 显示器 | 主板 | 电源 | 键鼠 | 网站地图
Copyright © 2025-2035 诺佳网 版权所有 备案号:赣ICP备2025066733号 本站资料均来源互联网收集整理,作品版权归作者所有,如果侵犯了您的版权,请跟我们联系。