全球最实用的IT互联网信息网站!
AI人工智能P2P分享&下载搜索网页发布信息网站地图
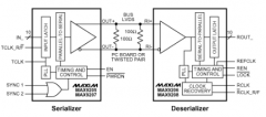
LVDS串行器-解串器在双绞线电缆上的性能
阅读全文2023-03-30
选择合适的RS-232收发器
使用MAX3250±50V隔离RS-232收发器
在现场总线网络中使用RS-485/RS-422收发器
如何区分螺杆支撑座的规格?
阅读全文2023-03-29
XAUI接口
SSSMII接口
分享一种优雅的接口防刷处理方案
关于工业相机接口应用选择指南
使用UART实现1-Wire总线主控
博世CAN SIC XL收发器ASIC NT156介绍
力特奥维斯Littelfuse解读设计高可靠性的汽
RS485接口电路设计全面指南:从基础到实
如何使用ZPS-CANFD进行CAN信号质量评估?
CPU | 内存 | 硬盘 | 显卡 | 显示器 | 主板 | 电源 | 键鼠 | 网站地图
Copyright © 2025-2035 诺佳网 版权所有 备案号:赣ICP备2025066733号 本站资料均来源互联网收集整理,作品版权归作者所有,如果侵犯了您的版权,请跟我们联系。