阅读全文2020-07-09
阅读全文2020-07-08
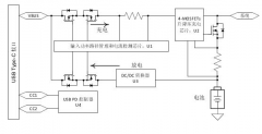
通过降压-升压充电和USB Type-C™PD技术更大程度地
阅读全文2020-07-08
QPF4800EVB-01评估板对2.4GHz和5.0GHz功率放大器进行了
阅读全文2020-07-07
阅读全文2020-07-07
阅读全文2020-07-07
意法半导体推出USB-IF认证开发板,将USB-C®和USB快
阅读全文2020-06-30
阅读全文2020-06-26