全球最实用的IT互联网站!
人工智能P2P分享搜索全网发布信息网站地图标签大全
如何对LED显示屏进行二次接口开发
阅读全文2020-01-18
一种基于串行背板总线-ARINC659总线的双余度计算
基于延时比较的模拟I2C总线多主通信方法设计
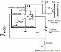
基于一种单信道降压型的LED驱动器电路设计
阅读全文2020-01-17
基于VXI总线接口电路的设计方案解析
苹果受到欧盟相关法规的影响将可能被迫采用U
阅读全文2020-01-15
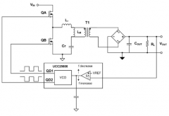
基于一种用LLC谐振半桥转换器进行LED驱动的设计
阅读全文2020-01-14
基于现场总线技术的西门子SIMATICNET系列产品在制
阅读全文2020-01-13
基于NCP5007芯片的低功率闪光灯驱动电路设计
目前主流的几种LED驱动方式解析
阅读全文2020-01-10
博世CAN SIC XL收发器ASIC NT156介绍
力特奥维斯Littelfuse解读设计高可靠性的汽
RS485接口电路设计全面指南:从基础到实
如何使用ZPS-CANFD进行CAN信号质量评估?
CPU | 内存 | 硬盘 | 显卡 | 显示器 | 主板 | 电源 | 键鼠 | 网站地图
Copyright © 2025-2035 诺佳网 版权所有 备案号:赣ICP备2025066733号 本站资料均来源互联网收集整理,作品版权归作者所有,如果侵犯了您的版权,请跟我们联系。