阅读全文2017-08-09
阅读全文2017-08-09
阅读全文2017-08-08
阅读全文2017-08-08
2017中国IoT技术创新奖提名:Renesas Synergy™ 平台
阅读全文2017-08-08
阅读全文2017-08-07
阅读全文2017-08-07
PLC编程入门:PLC结构及作用_PLC的工作原理_PLC的程
阅读全文2017-08-07
阅读全文2017-08-04
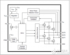
采用ARM Cortex-M0处理器内核 英飞凌XMC1302马达控制
阅读全文2017-08-04