全球最实用的IT互联网站!
人工智能P2P分享搜索全网发布信息网站地图标签大全
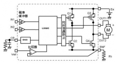
电机中通过最大电流的条件是什么
阅读全文2023-03-13
PWM驱动有刷电机时的电流再生方法及其区别
PWM驱动的电机恒流工作
电流检测放大器INA240介绍
工业以太网三种实现方式_工业以太网的作用
阅读全文2023-03-12
机器视觉优缺点_机器视觉的困难
机器视觉需要哪些基础_机器视觉行业发展前景
机器视觉是什么_机器视觉的四大应用
感应电机是异步电机吗_感应电机与永磁同步电机
感应电机和碳刷电机哪个好_无刷电机和感应电机
pwm控制的基本原理
日本HarmonicDrive哈默纳科谐波减速机的三大
支持工业4.0工厂的大规模定制、高质量和
机器视觉系统的主要工作流程是怎样的
CPU | 内存 | 硬盘 | 显卡 | 显示器 | 主板 | 电源 | 键鼠 | 网站地图
Copyright © 2025-2035 诺佳网 版权所有 备案号:赣ICP备2025066733号 本站资料均来源互联网收集整理,作品版权归作者所有,如果侵犯了您的版权,请跟我们联系。