全球最实用的IT互联网站!
人工智能P2P分享搜索全网发布信息网站地图标签大全
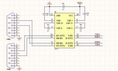
16种常用电路模块
阅读全文2022-07-21
基于IGBT模块和驱动器IC的电机驱动和逆变器设计
【世说芯品】嘘~工作环境禁止步进电机噪音Rem
虹科案例 | 虹科多功能时间继电器在高速灌装线
西门子PLC控制器维修保养的方法技巧
阅读全文2022-07-20
【瑞芬喜讯】深圳市瑞芬科技有限公司荣获2021年
怎么扩展PLC的数字量IO接口
如何有效控制步进电机的噪音问题
信号隔离器在脱硫脱硝PLC控制系统中的应用
PLC芯片龙头企业力合微,20年的PLC核“芯”技术创
pwm控制的基本原理
日本HarmonicDrive哈默纳科谐波减速机的三大
支持工业4.0工厂的大规模定制、高质量和
机器视觉系统的主要工作流程是怎样的
CPU | 内存 | 硬盘 | 显卡 | 显示器 | 主板 | 电源 | 键鼠 | 网站地图
Copyright © 2025-2035 诺佳网 版权所有 备案号:赣ICP备2025066733号 本站资料均来源互联网收集整理,作品版权归作者所有,如果侵犯了您的版权,请跟我们联系。