时间:2023-05-13 16:33
人气:
作者:admin
数字音频选择器开关电路:借助CMOS模拟开关或多路复用器,可以数字方式切换音频信号。尽管这看起来很简单,但由于CMOS开关的噪声性质,声音质量不可避免地会下降。
此外,这些器件的高导通电阻以及CMOS电路中通常存在的大寄生电容导致高串扰敏感性。这里给出的电路是一种以数字方式选择十分之一音频信号的新方法,没有任何上述缺点。
数字音频选择器开关电路图

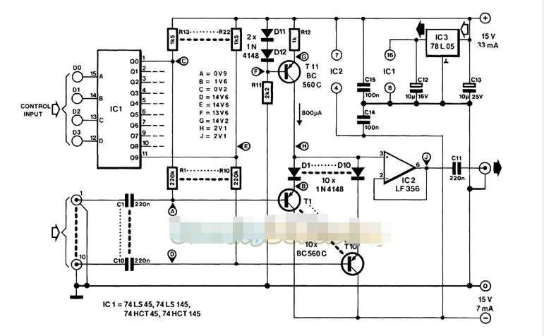
如电路图所示,编号为1-10的10个输入信号分别通过电容器C1-C10施加到晶体管T1-T10的基极。晶体管的偏置电压借助R1-R10获得。根据应用于IC1的二进制状态,其输出之一Q0-Q9变为低电平。例如,如果输入代码为0010,则Q2变为低电平,将T3的基极拉至0V,而所有其他晶体管的基极则升至接近+15 V。
因此,T3用作发射极跟随器,而其他晶体管则有效地反向偏置。晶体管阵列的输出轨连接到电压跟随器IC2,IC2提供数字音频选择器开关的输出信号。
仅当+5V电源轨不可用时,才需要稳压器IC3。如果特定应用所需的通道数少于 10 个,则可以省略相关组件。如果需要静音功能,只需将一个输入短至地,即可在选择相应通道时使输出静音。
该电路可处理高达4 Vrms的输入信号。对于高达 20 kHz 的频率,总失真不超过 0.01%。该电路中产生的串扰小于-80 dB。通过适当注意实际电路的布局、电源线的去耦(将C14和C15直接安装到运算放大器的相关引脚)以及使用优质元件,可以实现该值。
电路图中所示的测量值是在原型中获得的。所有电压均借助数字万用表(Zin=1M0)相对于地进行测量。选择的频道是数字 1。
上一篇:电流校正音频放大器电路图分享