时间:2023-05-16 17:24
人气:
作者:admin
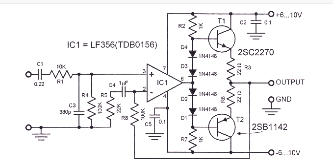
该HiFi耳机放大器电路是专门设计用于驱动阻抗不太高的耳机的系列。耳机放大器由一个高质量运算放大器和两个晶体管作为附加放大器组成。
来自源的信号输入将进入由C1和R1组成的低通滤波器电路。使用运算放大器IC LF356将有利于产生的信号具有非常低的失真。
待机电流由二极管 D1-D4、R7 和 R8 设定。R3和R4将作为反馈,产生15dB的增益。放大电路的频率响应范围为10Hz至30KHz。
由于耳机放大电路用于驱动耳机,因此不需要很大的功率即可工作。该放大器能够在 8 欧姆扬声器负载下产生 1 W 的功率,输入灵敏度为 500mV。该放大器电路还可以很好地产生声音,耳机的阻抗为32欧姆。
电路工作所需的电压为6-8VDC。为防止晶体管损坏,建议在第二个晶体管上使用散热器,以便可以引导热量。

基于高保真耳机放大器电路的LF356器件列表