时间:2023-05-16 17:44
人气:
作者:admin
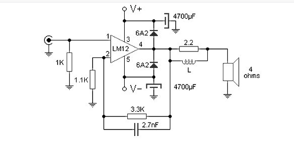
基于100W音频放大器的LM12CLK是可以简单组装的放大器电路之一。虽然结构简单,但产生的功率在2欧姆扬声器上可以达到150瓦,在4欧姆扬声器负载下可以达到100瓦。
LM12CLK是一种单片IC,属于中等功率放大器分类。功率输出为100瓦,产生的失真不会太大,仅为0.01%,因此放大器电路适用于Hi-Fi音频放大器。
可以从ICLM12CLK获得的一些最佳功能是输出电流限制器、动态安全区域保护、热限制和输入保护。
电路上的L线圈由14发18AWG线缠绕在1英寸的空芯直径上制成。使用电容器Elco建议使用50V电压,以避免不希望的事情。
100W音频功放电源
用于基于100W音频放大器的LM12CLK的电源必须对称,工作电压为+/-24VDC。而推荐的电流为5安培。如图所示,电路中看到一些Elco电容器并联排列以尽量减少嗡嗡声。而100nF陶瓷电容器用于防止高频进入电路。

100W音频放大器零件清单:
电阻器:R1:1kR2:1.1kΩR3:3.3kΩ
R4:
2.2Ω
电容器:C1:2.7nFC2:4700uFC3:
4700uF
半导体:D1:6A2
D2:6A2
IC1:
LM12CLK
其他部分:
4Ω扬声器SPK