时间:2023-04-08 11:04
人气:
作者:admin
低音增强器耳机放大器电路是一种可以提高音频设备音乐质量的电路。特别是在低频(低音)中。低音增强器耳机放大器电路还可以改善动态,在您的耳机或小型扬声器上听起来很棒。
该耳机放大电路采用LM386 IC作为心脏。该芯片非常有名,在市场上很容易找到。LM386 IC 只需几个外部元件即可工作。

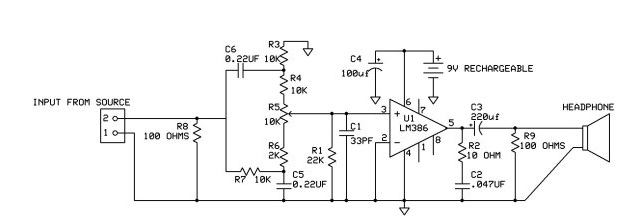
如图所示,电阻R8起到了源器件的负担作用。这非常重要,因为它会淹没来自输入源的噪声(噪声)不好。C6和R3用作高频滤波器,而R7和C5用作低频滤波器。
电阻R4将限制低音频率高达3dB,电阻R6将限制最大13dB的“鼓励”。耳机放大器电路中的电容器C1是接地的滤波器,这些电容器将消除不希望的高频干扰。
该耳机放大器电路可以在电压9VDC下正常工作。该电压可以在电池组上找到。使耳机放大电路看起来非常紧凑和小巧。