时间:2022-07-15 10:01
人气:
作者:admin
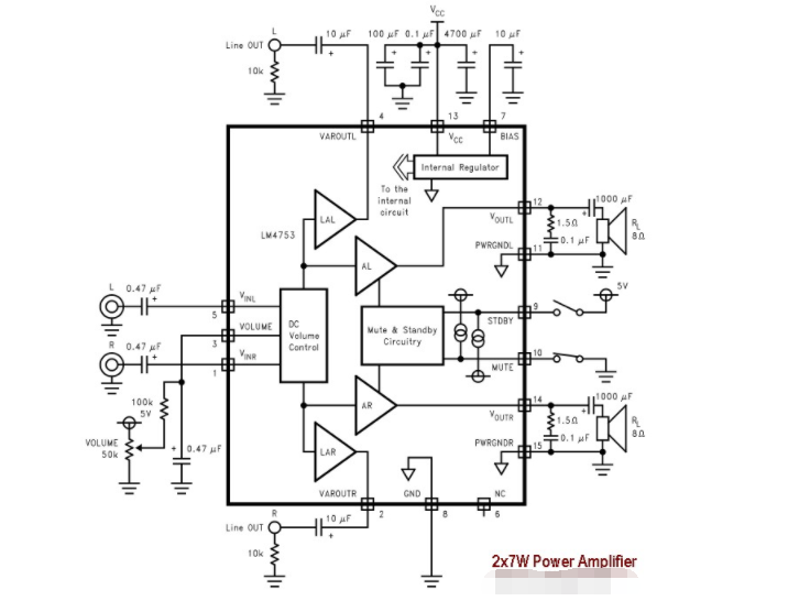
这是使用功率IC LM4756的立体声功率音频放大器的电路图。该 IC 能够为每个通道提供 7W 的双输出通道。与其他音频放大器电路一样,该电路只需要一些外部元件即可工作。
电路应用:

印刷电路板设计:
这是带有 LM4756 的 2 x 7W 音频放大器的 PCB 设计:

关于 LM 4756:
LM4756 是一款立体声音频放大器,能够以 10% 的失真将 7W/声道输出到 4还是 8 个加载。功率放大器的内部设定增益为 30dB。一个 0V 5V DC 控制音量模块提供从输入到线路输出的 80dB 衰减。信号路由的音量控制后,线路输出可用。
该放大器具有平滑过渡淡入/淡出静音和通过TTL或CMOS逻辑控制的省电待机功能。两种功能都提供超过 75dB 的衰减。
LM4756 保持了大于 70dB 的出色信噪比和低于 2mV 的低本底噪声。该 IC 还保持 50dB 以上的通道分离。
LM4756 特点:
静音淡入/淡出静音功能
立体声可变线路输出引脚
交流输出短路保护
热关断保护