时间:2022-06-30 17:18
人气:
作者:admin
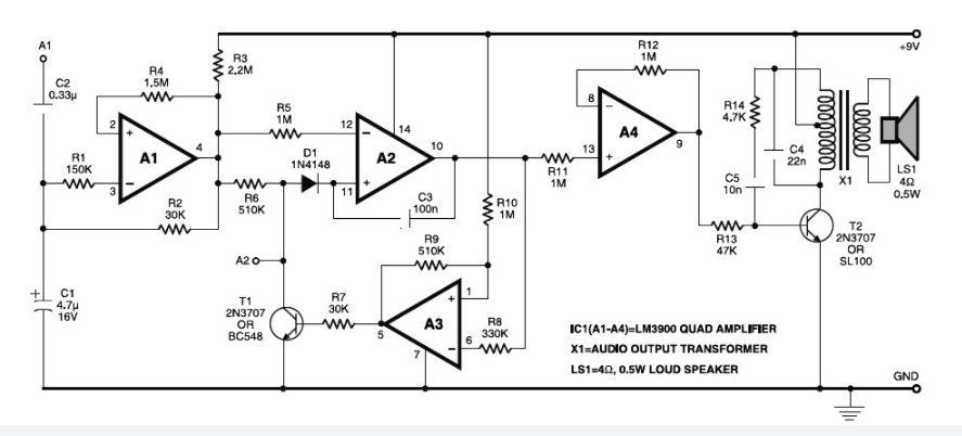
这是一个简单、低成本且易于构建的电子喇叭电路,其设计接近四路运算放大器 IC LM3900 (IC1)。IC LM3900 具有四个独立的运算放大器(A1 至 A4),具有较大的输出电压摆幅。它能够在高达 32V 的直流电压下工作。
第一个运算放大器 (A1) 设计为低频方波发生器。运算放大器 A2 作为积分器运行,而运算放大器 A3 作为比较器运行。A2 和 A3 一起作为“漂移电压发生器”运算放大器。运算放大器 A4 作为缓冲器连接,其输出将基极电流提供给 NPN 晶体管 T2。NPN 晶体管 T2 和音频输出变压器 X1 构成一个压控振荡器。
当电源线接通时,晶体管 T2 和变压器 X1 产生一般/基音,由漂移电压发生器进行频率调制,而漂移电压发生器又受到低频方波发生器的影响。
该电路使用经过调节的 9V 直流电源供电。要产生一些不同的音调,将其 A1 点连接到 IC1 的引脚 1、3、4、5、8、9、10、11、12 和 13,将 A2 点连接到引脚 1、2、3、6、8、11 和13.
该电路可利用约10W的音频放大器用作汽车喇叭。

上一篇:一个简单的手机电池充电器电路
下一篇:基于ST功放的模块化数字音频方案