全球最实用的IT互联网信息网站!

AI人工智能P2P分享&下载搜索网页发布信息网站地图

当前位置:诺佳网 > 电子/半导体 > 音视频/家电 >

LM4702功放模块的应用及设计方案

时间:2009-12-24 17:07

人气:

作者:admin

标签: LM4702  功放模块 

导读:LM4702功放模块的应用及设计方案-LM4702功放模块的应用及设计方案 这是一个全新高性能音频芯片系列的首款产品,供电电压范围宽,还设有静音功能和多种保护功能,既适用于...

LM4702功放模块的应用及设计方案

  这是一个全新高性能音频芯片系列的首款产品供电电压范围宽,还设有静音功能和多种保护功能,既适用于高级家用音响系统,也符合专业级音响设备的严格要求。

IC LM4702(图1)。 LM4702 pdf datasheet

  LM4702芯片实际上是一款适用于高供电电压的音频功放驱动IC,内含两组独立的音频放大及驱动部分,只要外接少量的元件,便可以组成高性能的音频功放。
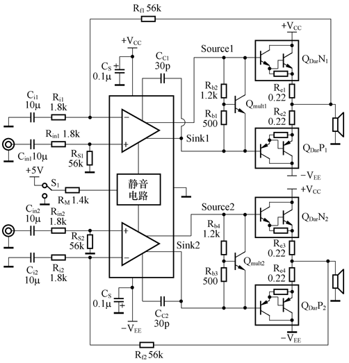
  LM4702可以驱动多个高功率分立晶体管或多对达林顿晶体管,适用于每声道可以提供25W 至 300W以上输出功率的系统,它的典型应用电路见图2。
LM4702功放模块 
   在国半公司的主页上,可以下载到应用设计的资料(http://www.national.com/an/AN/AN-1490.pdf),这个电路在最佳工作状态时,总谐波失真及噪声(THD+N)只有0.0006%,设计者只要改变供电电压及相关的输出功率晶体管,便可调节放大器的输出功率。对于高电流及功率的应用来说,输出级可以采用多管并联的配置方式,而无需改变LM4702驱动器的基本电路。
  LM4702芯片设有先进的过热保护电路,若芯片温度达到150°C以上,便会启动保护电路。此外,这款驱动器也设有可抑制开关/切换噪声的静音功能,该功能启动时,可使放大器的输出降低至等同静态电流状态,这一功能可以方便地设计成功放的待机(Stand by)状态。

温馨提示:以上内容整理于网络,仅供参考,如果对您有帮助,留下您的阅读感言吧!
相关阅读
本类排行
相关标签
本类推荐

CPU | 内存 | 硬盘 | 显卡 | 显示器 | 主板 | 电源 | 键鼠 | 网站地图

Copyright © 2025-2035 诺佳网 版权所有 备案号:赣ICP备2025066733号
本站资料均来源互联网收集整理,作品版权归作者所有,如果侵犯了您的版权,请跟我们联系。

关注微信