全球最实用的IT互联网信息网站!
AI人工智能P2P分享&下载搜索网页发布信息网站地图
HID灯的启动顺序
阅读全文2024-02-02
图形液晶显示模块的使用方法
在3伏电压下使用字符LCD模块
字符液晶模块灰度显示
堆叠LED而不是并排放置它们可以实现完全身临其
将动态指示段重定向到单独的LED
通过驱动大功率LED降低EMI
多亮度LED控制器吸取零关断电流
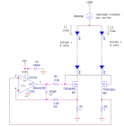
由电流源/镜子驱动的LED灯串
阅读全文2024-02-01
故障安全多芯片LED模块驱动器
TÜV莱茵为京东方液晶显示面板颁发碳足迹
三星显示与杜比携手推进车载OLED显示技术
浅谈显示屏的接口类型
苹果Vision Pro头显设备12月17日在中国台湾
CPU | 内存 | 硬盘 | 显卡 | 显示器 | 主板 | 电源 | 键鼠 | 网站地图
Copyright © 2025-2035 诺佳网 版权所有 备案号:赣ICP备2025066733号 本站资料均来源互联网收集整理,作品版权归作者所有,如果侵犯了您的版权,请跟我们联系。