网站首页 全球最实用的IT互联网站!
人工智能P2P分享Wind搜索发布信息网站地图标签大全
[图文]边沿延时驱动电路
阅读全文2006-04-16
[图文]Water Activated Alarm
CD4046锁相环的应用电路
[组图]高精度CMOS运算放大器LMC6062/6082及其
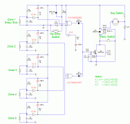
[图文]Zone Alarm System
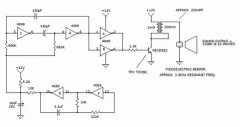
[图文]120db扫频式警声电路
[图文]设计巧妙的数显抢答器
阅读全文2006-04-15
[图文]HL2106微功耗接近开关
[图文]多功能串行LED显示驱动器MAX721
[组图]DS1820及其高精度温度测量的实现
比科奇推出5G小基站开放式RAN射频单元的
今日看点丨传英特尔将推Gaudi2降规版抢攻
浩亭庆祝越南工厂正式投产
贸泽现已开售运行速度远超前代产品的树
CPU | 内存 | 硬盘 | 显卡 | 显示器 | 主板 | 电源 | 键鼠 | 网站地图
Copyright © 2025-2035 诺佳网 版权所有 备案号:赣ICP备2025066733号 本站资料均来源互联网收集整理,作品版权归作者所有,如果侵犯了您的版权,请跟我们联系。