全球最实用的IT互联网信息网站!
AI人工智能P2P分享&下载搜索网页发布信息网站地图
新型可编程SoC:可集成家用电器功能
阅读全文2015-07-31
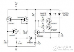
1V电源助激光驱动器保护加倍
基于DSP的变频系统Profibus通讯
纹身型传感器贴身更“贴心”
苹果新专利:可以反馈屏幕显示内容纹理的触控
联想总裁杨元庆:寻找PC之后的世界
详析单片机、ARM、FPGA嵌入式的特点及区别
阅读全文2015-07-30
使用光学鼠标传感器实现旋转测量
基于DSP和FPGA的红外信息数据处理系统
狂拽炫酷的远程医疗监测系统DIY
6G总体愿景、技术趋势、网络架构研究报
遥遥领先的星闪新品SLE duino开发板激活新
2G/3G到底应不应该退?
苹果自研5G基带芯片或推迟至2026年
CPU | 内存 | 硬盘 | 显卡 | 显示器 | 主板 | 电源 | 键鼠 | 网站地图
Copyright © 2025-2035 诺佳网 版权所有 备案号:赣ICP备2025066733号 本站资料均来源互联网收集整理,作品版权归作者所有,如果侵犯了您的版权,请跟我们联系。