时间:2023-07-18 16:44
人气:
作者:admin
大体的原理就是电容内的电荷突然释放在前级的线圈绕组中,电荷产生一股大电流,电流会产生强磁场,然后在安培力的作用下,弹丸会以很大的速度射出。

这个推导是粗糙的

随便先展示一个

放电时间正比与负载电阻R、电容C的乘积。若此时后面没有负载,就相当于电源开路,负载R相当于趋于无穷大,那么,此时的直流电压就趋于u2的最大值,也就是√2U2。

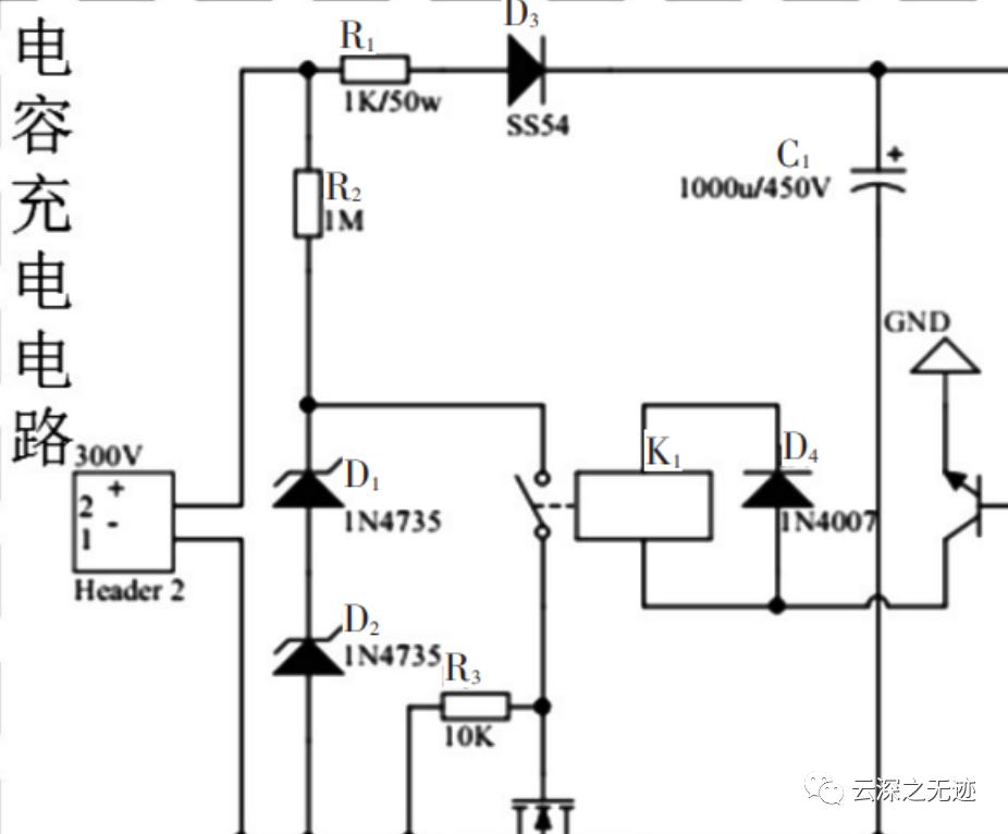
电解电容对线圈放电。电解电容耐压高,能提供足够大的脉冲电流,但容值小,较易损坏。

单片机控制

电容充电电路

注意这里说同相比例放大电路

是一个双运放

平平无奇的小运放


两个电路放一起学习一下


这个要学习一下,要考的

隔离就是光耦

光耦合和电容耦合CMOS隔离器的基本操作原理

光耦合和数位隔离器件

再看一个,这个是实实在在的武器

其实和玩具也一样

最后她搞了好多节,分布式的加速

最后一段




这个可以说非常简单了

这个是你使用单片机控制的话,需要知道的时间常数,是us

多级线圈的一个图示,主要看中间的发射位置

这个是对应的断电不及时的反拉现象
这个是绕制的一个粗糙的
注意是紧密排列
单片机控制MOS精确时间内导通,因为是电压型


这些里面就看要关心的参数是什么

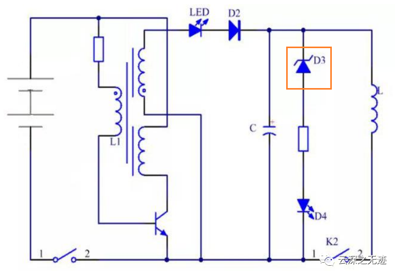
zvs升压模块

电压转换电路图


磁阻线圈炮是利用驱动线圈的铁磁磁路磁阻的变化吸引铁芯运动来加速磁性弹丸。我们设计的电磁炮属于单级磁阻式线圈炮,闭合发射开关后,电容器作为脉冲直流电源对线圈放电,电容瞬间放电产生极大的电流,电流经过线圈产生强磁场,从而使弹丸瞬时加速,依靠惯性射出炮筒。

注意看这个续流二极管

如果要是不讲究用这个也是可以的

这里给出了有趣的结论
谁懂啊!可爱的小弹丸,一颗就要了狗命
除了发射这块,我说下保护前级的电路,线圈是感性的,放完电以后,里面回反着过来一股巨大的反电流(不专业的说法)

也就是说其实是瞬态尖峰

瞬态是电压或电流中的短时间尖峰,会以多种方式损坏电路。有些瞬态只发生一次,有些可能是重复的。这些瞬台的范围从几毫伏到几千伏,持续时间从纳秒到数百毫秒。
瞬态电压抑制器或 TVS 是用于保护电路免受电压或电流突然尖峰影响的保护装置。保护电路免受过压影响的主要方法是将这些 TVS 器件 与电路并联。瞬态电压抑制器的类型有许多类型的 TVS 器件可用于瞬态电压抑制,即金属氧化物压敏电阻、TVS 二极管、齐纳二极管或旁路电容器。根据操作,瞬态电压抑制器可分为两类,钳位和撬棒。钳位装置将电压限制在一个固定水平。这样做时,它们会吸收过压事件的多余能量。TVS 二极管是钳位器件的一个例子。

钳位器设备Crowbar 设备一旦触发就会基本上使受保护线路短路,从而将多余的能量从受保护电路中转移出去。正如你在下图中看到的那样,当检测到触发电压(尖峰)时,crowbar 设备将电路短路,因此线路电压降低,然后在 crowbar 设备断开电路的某个时间后,线路电压再次上升到稳定状态电路的正常运行。

瞬态电压抑制二极管是一种固态 PN 结二极管,专门设计用于消除对敏感半导体和电路的突然或瞬时过电压影响。瞬态电压抑制二极管是一种钳位器件,因此每当感应电压超过雪崩击穿电压时,它就会吸收过压事件的多余能量,然后在过压状态后自动复位。的确,标准二极管和齐纳二极管也可用于过压/瞬态保护,但它们不如瞬态电压抑制二极管稳健,因为标准和齐纳二极管是为整流和电压调节而设计的。TVS二极管的种类:瞬态电压抑制二极管可分为两种类型。一种是单向的,另一种是双向的。单向瞬态电压抑制二极管像任何其他雪崩二极管一样在正向电路中用作整流器,并且这种单向二极管可以承受非常大的峰值电流。单向 TVS 二极管的符号如下图所示,它很像一个齐纳二极管。

单向 TVS 二极管符号另一方面,双向瞬态电压抑制二极管可以由彼此串联的两个相互相对的雪崩二极管来表示。这些二极管与要保护的设备或电路并联。与符号不同,这些二极管是作为单个组件制造的。
TVS瞬态抑制二极管与要保护的设备或电路并联。TVS 器件专门设计用于在特定电压水平下击穿并传导大量电流而不会造成损坏。
TVS二极管应用电路在正常电压条件下,TVS 瞬态抑制二极管表现为开路,但存在少量漏电流。当正常电压超过一定水平时,TVS瞬态抑制二极管结雪崩,结果过电压从被保护电路中分流并通过TVS二极管分流。当过电压消失时,设备会自动复位。
审核编辑:刘清
NVIDIA RTX PRO 4500 Blackwell GPU测试分析