全球最实用的IT互联网站!
人工智能P2P分享搜索全网发布信息网站地图标签大全
浅谈PCBLayout的电路板设计
阅读全文2023-03-01
电源电路的PCB设计原理图
关于PCB设计的70个问答,这些问题你都知道吗
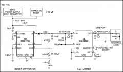
简单电路轻松解决带电插拔过程的USB电流过冲问
阅读全文2023-02-28
封装载板与ABF
新手第一次layout到底能挑出多少毛病?
你是否选择了合适的电线?
PCB面包板如何更好地布线有很多的技巧和方法
浅谈PCB设计的“安全距离”问题
一分钟制作PCB的简单方法
如何识别常用元器件?
FCO5L02700033HDY00:27MHz差分晶体振荡器在高
PCB电路板设计中铺铜究竟如何发挥作用
PCB板的导体材料铜箔Copper Foil介绍
CPU | 内存 | 硬盘 | 显卡 | 显示器 | 主板 | 电源 | 键鼠 | 网站地图
Copyright © 2025-2035 诺佳网 版权所有 备案号:赣ICP备2025066733号 本站资料均来源互联网收集整理,作品版权归作者所有,如果侵犯了您的版权,请跟我们联系。