全球最实用的IT互联网信息网站!
AI人工智能P2P分享&下载搜索网页发布信息网站地图
功率器件热设计基础(十二)——功率半导体器
阅读全文2025-01-13
Altium 365解决方案的智能制造功能
阅读全文2025-01-10
华秋2025电子设计与制造技术研讨会(华东站)成
阅读全文2025-01-09
PCB盗铜工艺:技术与艺术的完美融合
阅读全文2025-01-08
嵌入PCB术语拓展
电源 PCB 布局中的常见错误及避免方式
SMT来料质检:确保电子生产质量的关键
阅读全文2025-01-07
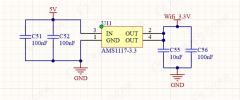
LDO电源PCB布局要点
PCB的五个基本要素
104条关于PCB布局布线的小技巧
如何识别常用元器件?
FCO5L02700033HDY00:27MHz差分晶体振荡器在高
PCB电路板设计中铺铜究竟如何发挥作用
PCB板的导体材料铜箔Copper Foil介绍
CPU | 内存 | 硬盘 | 显卡 | 显示器 | 主板 | 电源 | 键鼠 | 网站地图
Copyright © 2025-2035 诺佳网 版权所有 备案号:赣ICP备2025066733号 本站资料均来源互联网收集整理,作品版权归作者所有,如果侵犯了您的版权,请跟我们联系。