全球最实用的IT互联网信息网站!
AI人工智能P2P分享&下载搜索网页发布信息网站地图
mems传感器的主要种类有哪些 mems传感器应用领域
阅读全文2023-07-26
微波武器系统技术应用及原理
电磁兼容常用测量单位介绍 电磁兼容计量单位和
GRE TAP的工作原理与5G工业物联网中的应用
NB-IOT技术的优势有哪些?NB-IoT的产业链现状
射频放大器的主要类型和技术指标
汽车数字化供应链_纵行科技邀您相约第八届中国
阅读全文2023-07-25
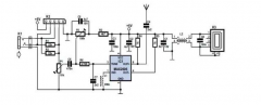
usb调频发射器电路图详解
以端侧DBDC技术突破为切入,物奇加快推进STA和
车用无线连接有哪些技术?车用射频前端芯片有
QCA9531方案小尺寸无线路由WiFi模块SKW103
常用天线,无源器件有哪些类型(干货分享
如何抓取app数据包 网络抓包原理及实现
谁是5G应用的狮子座?
CPU | 内存 | 硬盘 | 显卡 | 显示器 | 主板 | 电源 | 键鼠 | 网站地图
Copyright © 2025-2035 诺佳网 版权所有 备案号:赣ICP备2025066733号 本站资料均来源互联网收集整理,作品版权归作者所有,如果侵犯了您的版权,请跟我们联系。