全球最实用的IT互联网信息网站!
AI人工智能P2P分享&下载搜索网页发布信息网站地图
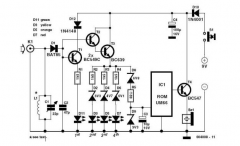
射频检波器电路原理图讲解
阅读全文2023-07-23
调频收音机调谐器电路图讲解
有线电视放大电路原理图解
uhf天线放大器电路图
360°无线门铃如何配对?
调频发射机电路图讲解
SDIO接口wifi蓝牙二合一系列模块选型参考和外围电
阅读全文2023-07-21
基站通过什么传输信号 基站发射信号的原理
4G智能RTK高精度定位对讲机应用场景
Wi-Fi定位服务的工作原理和作用
QCA9531方案小尺寸无线路由WiFi模块SKW103
常用天线,无源器件有哪些类型(干货分享
如何抓取app数据包 网络抓包原理及实现
谁是5G应用的狮子座?
CPU | 内存 | 硬盘 | 显卡 | 显示器 | 主板 | 电源 | 键鼠 | 网站地图
Copyright © 2025-2035 诺佳网 版权所有 备案号:赣ICP备2025066733号 本站资料均来源互联网收集整理,作品版权归作者所有,如果侵犯了您的版权,请跟我们联系。