时间:2025-07-03 11:20
人气:
作者:admin
新唐高性能音频 DAC
DAC(Digital to Analog Converter)主要功能在于将数字信号转为模拟信号,更高效高质量的将数字信号还原为模拟信号,减少失真度,还原丰富细腻的音色。
新唐推出高性能音频 24bit DAC,产品具有高集成度,高品质解析,融合小尺寸设计,快速实现纯净无杂音的输出。
通常音频 DAC 最核心的性能直接影响音色表现;其最重要的指标包括:
信噪比(SNR Signal to Noise Ratio)
总谐波失真+噪声(THD+N)
动态范围(Dynamic Range)
采样率&位深
时钟抖动

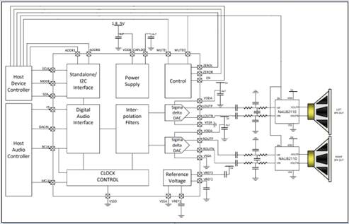
NAU8421 功能特点
128 dB 高性噪比、THD+N -99dB (“A” Weighted)
支持 8 KHz to 192 KHz 采样率
105 dB 电源抑制比
支持独立操作模式或 I2C 模式
自动时钟检测及时钟终止保护(CTP)
内置延迟插值滤波器
小封装 QFN20 5x5mm
工作温度范围 -40℃ to +85℃

高性能的音频 DAC 是为了还原更高品质的音频信号,使得声音细节丰富,明亮清晰,真实逼真的呈现高品质的音乐,提升音频系统的听觉体验。
NAU8421 应用领域
专业音箱,功放机
数字调音台
家庭影院播放器
蓝光播放器,SACD/CD 播放器
汽车高端音响系统
下一篇:ADI ADC芯片全面分析报告
龙腾半导体SGT MOSFET LSGT085R018在智慧农业无