时间:2025-08-13 10:04
人气:
作者:admin
圣邦微电子推出 SGM70411Q,一款带看门狗、唤醒、复位和使能功能的车规级线性稳压器。该器件可应用于汽车通用电子控制单元、座舱、车身控制、辅助驾驶(ADAS)、移动车载信息系统等应用。
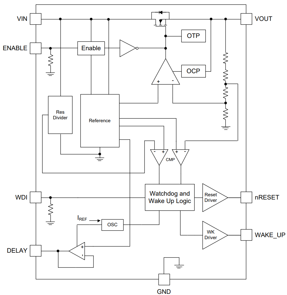
SGM70411Q 是一款具有 5V 固定输出和低静态电流的低降压线性稳压器。该器件采用用户可编程的复位(nRESET)延迟、看门狗定时器、自动唤醒功能和使能功能,同时具备过热保护和过流保护功能,能够承受最大幅度在 45V 以内的瞬态电压。其输出电压精度高,能够提供高达 150mA(250mA Peak)的输出电流。该器件的静态电流低,典型值为 85µA,睡眠模式下的电流通常小于 1µA,适用于微功耗控制应用。SGM70411Q 通过了 AEC-Q100 标准,适用于汽车应用,工作环境温度范围为 -40℃ 至 +125℃,并采用符合环保理念的 SOIC-8(Exposed Pad)绿色封装。

图 1 SGM70411Q 典型应用电路

图 2 SGM70411Q 功能框图
此外,我们同步推出 SGM70411Q 的工业级版本——SGM70411。
关于圣邦微电子
圣邦微电子(北京)股份有限公司(股票代码 300661)作为高性能高品质综合模拟集成电路供应商,目前拥有 34 大类 5900 余款可供销售产品,为工业、汽车电子、通信设备、医疗仪器和消费类电子等领域提供各类模拟及混合信号调理和电源管理创新解决方案。
龙腾半导体SGT MOSFET LSGT085R018在智慧农业无