时间:2025-08-20 11:17
人气:
作者:admin
本期,我们将介绍自偏置转换器的详细知识。
市场对更小、更轻、更高效的交流/直流 USB 供电 (PD) 充电器的需求一直是电源设计工程师面临的挑战。在 100W 以下,准谐振反激结构仍然是主要的拓扑结构,氮化镓 (GaN) 技术可以进一步提高功率密度和效率。
然而,为主控制器提供偏置功率需要变压器上的辅助绕组以及整流和滤波电路。更糟糕的是,USB PD 充电器的输出电压范围很广。例如,USB PD 标准功率范围涵盖 5V 至 20V 输出电压,而最新的 USB PD 扩展功率范围支持的输出电压高达 48V。
由于辅助电压与输出电压成正比,主控制器上的偏置电压范围将扩大,因此需要额外的电路,而且还会降低效率。这个电源设计小贴士将介绍一种自偏置反激式转换器解决方案来应对这些设计挑战。
处理宽偏置电压
图 1、图 2、图 3 和图 4 显示了在USB PD 充电器应用中处理宽偏置电压范围的四种不同方法。传统方法包括使用线性稳压器、抽头辅助绕组,甚至通过增加一个额外的直流/直流开关转换器来调节偏置电压。所有这些方法都会增加元件数量,增加成本或功率损耗,而自偏置完全消除了外部元件并提高了效率。

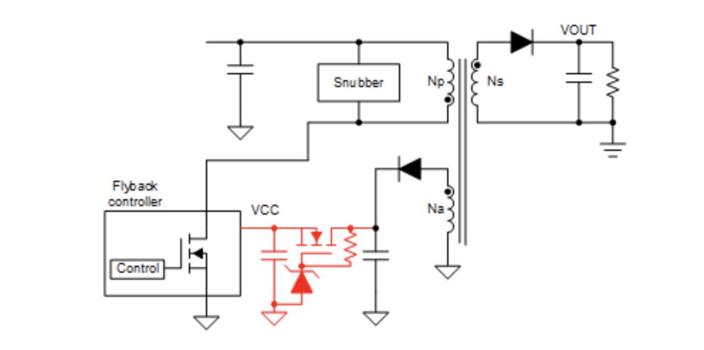
图 1:采用离散线性稳压器且具有宽输出电压范围的应用的偏置电路

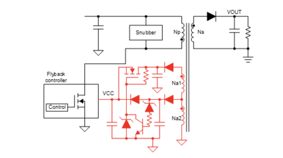
图 2:采用抽头辅助绕组且具有宽输出电压范围的应用的偏置电路

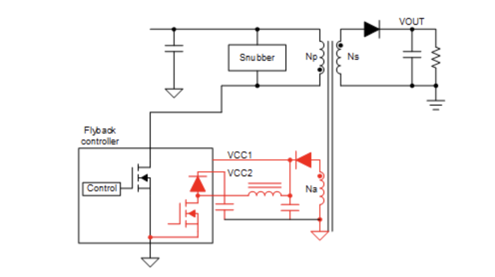
图 3:采用升压转换器且具有宽输出电压范围的应用的偏置电路

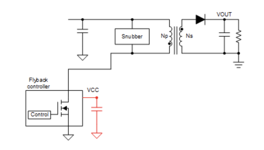
图 4:采用自偏置 VCC 且具有宽输出电压范围的应用的偏置电路
VCC 自偏置
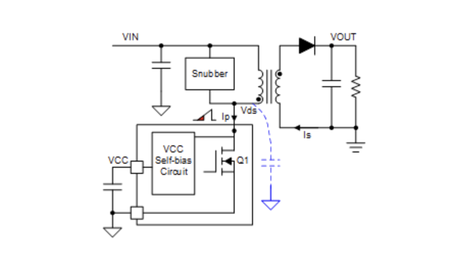
反激式控制器总是可以直接从整流的交流输入电压中获得偏置功率,但这会导致功率损耗过大。自偏置的关键是从功率级收集能量,这些能量可以来自两个来源。一个是开关节点电容器存储的能量;另一个来源是存储在变压器的初级侧绕组中的能量。如图 5 所示,根据输入和输出条件,集成的自偏置电路理想情况下可以从这两个来源获取能量。

图 5:自偏置电路从开关节点电容或磁化电感中获取能量
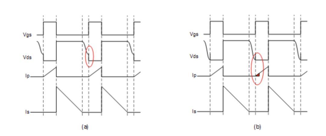
图 6 显示从开关节点电容器收集到的能量。这样就可以在每个开关周期中回收开关节点电容器中存储的能量,从而提高效率。在交流低线路输入等情况下,当反射输出电压与输入电压相同时,将发生自然零电压开关,并且开关节点电容器中没有能量,此时,电感能量收集将发挥作用,其中一小部分初级侧开关电流通过内部路径定向到VCC 电容。

图 6 :VCC 自偏置工作:(a) 在开关节点上收集电容器能量以及 (b) 通过初级侧电流收集电感能量
实现无辅助检测
许多反激式控制器都使用辅助绕组来检测输入和输出电压,并检测输出过压或输入欠压等情况。借助自偏置反激式转换器,可以使用开关节点电压进行输入和输出电压检测。如图 7 所示,检测到的电压为输入电压和反射输出电压之和。由于初级侧绕组上的平均电压为零,因此开关节点电压的平均值等于输入电压。
对于输出电压检测,它可以对反射输出电压进行采样,并且需要使用电阻器可编程引脚 [德州仪器 (TI)UCG28826中的 TR 引脚] 告知控制器变压器的确切匝数比。

图 7:无辅助电压检测,其中,检测到的电压是输入电压和反射输出电压之和
正确配置后,UCG28826等自偏置器件可以准确提供各种保护,比如过功率和过压保护。图 8 显示了USBPD应用中的UCG28826。

图 8:采用 UCG28826 的自偏置 USB PD 设计,该设计可以准确提供过功率和过压保护等各种保护
图 9 显示了在单故障情况下,故意断开反馈引脚后的过压保护波形。对于标称 20V 输出,当输出上升到约 24.4V 时,控制器会检测输出电压并相应触发过压保护。

图 9:通过无辅助检测实现过压保护的示例。通道 1 (CH1) 为 Vout,通道 2 (CH2) 为 Vsw
原型设计和测试结果
图 10 显示了内置 GaN 电源开关的 TI通用交流输入 65W 双 USB Type-C 端口 USB PD 充电器参考设计。由于在UCG28826中简化了自偏置特性并集成了 GaN 开关,因此,该参考设计在交流/直流级实现了 2.3W/cm3的功率密度和 93.2% 的转换效率。无辅助设计还简化了变压器制造并降低了成本。表 1 汇总了 65W 参考设计的设计参数。

图 10:通用交流输入 65W 参考设计电路板

表 1:通用交流输入 65W 参考设计参数
简化版 USB PD 充电器
通过与控制器和 GaN 开关进行高级集成,可以简化 USB PD 充电器设计,但控制器的偏置电路和变压器上的相关辅助绕组仍然存在,这会降低效率并影响尺寸和成本。
集成的自偏置电路可以消除电路的这一部分,并增加具有宽范围输出的电源的功率密度。此外,在变压器上没有辅助绕组的情况下,仍然可以实现适当的输入和输出电压检测。
下一篇:IGBT短路失效分析
龙腾半导体SGT MOSFET LSGT085R018在智慧农业无