时间:2025-05-21 15:07
人气:
作者:admin
LMP7717(单)和LMP7718(双)低噪声CMOS输入运算放大器提供5.8 nV/√Hz的低输入电压噪声密度,同时仅消耗1.15 mA(LMP7717)的静态电流。LMP7717/LMP7718的增益稳定在10,增益带宽(GBW)积为88 MHz。LMP7717/LMP7718的电源电压范围为1.8V至5.5V,可以从单个电源运行。LMP7717/LMP7718均具有轨对轨输出级。这两种放大器都是LMP精密放大器系列的一部分,非常适合各种仪器应用。
数据手册:*附件:LMP7717 单通道、88MHz、精密、低噪声、1.8V、CMOS输入、解补偿放大器技术手册.pdf
LMP7717系列在低电压和低噪声系统中提供了最佳性能。典型的输入偏置电流在几毫微微安培范围内的CMOS输入级和包括地的输入共模电压范围使LMP7717/LMP7718成为需要高速的低功耗传感器应用的理想选择。
LMP7717/LMP7718采用TI先进的VIP50工艺制造。LMP7717提供5引脚SOT-23或8引脚SOIC封装。LMP7718提供8引脚SOIC或8引脚VSSOP。
特征
(典型5V电源,除非另有说明)
输入失调电压:±150 μV(最大值)
输入参考电压噪音:5.8 nV/Hz
输入偏置电流:100 fA
收益带宽产品:88 MHz
电源电压范围:1.8V至5.5V
每个通道的供应电流
LMP 7717:1.15 MA

典型特性
典型应用
应用
ADC接口
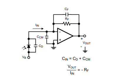
光电二极管放大器
主动过滤器和缓冲器
低噪音信号处理
医疗仪器
传感器接口应用
龙腾半导体SGT MOSFET LSGT085R018在智慧农业无