时间:2025-05-13 09:41
人气:
作者:admin
LMP8645 和 LMP8645HV 器件是精密电流检测放大器,可在高输入共模电压条件下检测到检测电阻上的小差分电压。
数据手册:*附件:LMP8645 -2V至42V、990kHz、可变增益电流感应放大器技术手册.pdf
LMP8645 在 2.7V 至 12V 的电源电压范围内工作,可接受 –2V 至 42V 共模电压范围内的输入信号,而 LMP8645HV 可接受 –2V 至 76V 共模电压范围内的输入信号。LMP8645 和 LMP8645HV 具有可调增益,适用于电源电流和高共模电压起决定性作用的应用。增益由单个电阻器配置,可提供高度灵活性,以及低至 2%(最大值)的精度(增益设置电阻器的精度也是如此)。输出经缓冲可提供低输出阻抗。这款高侧电流检测放大器非常适合检测和监控直流或电池供电系统中的电流,在整个温度范围内具有出色的交流和直流规格,并可将电流检测环路中的误差保持在最低水平。LMP8645 是工业、汽车和消费类应用的理想选择,采用 SOT-6 封装。
特性
• 典型值,TA= 25°C
• 高共模电压范围
– LMP8645 –2V 至 42V
– LMP8645HV –2V 至 76V
• 电源电压范围:2.7V 至 12V
• 可通过单个电阻器配置增益
• 最大可变增益精度(使用外部电阻器)为 2%
• 跨导:200μA/V
• 低失调电压 1mV
• 输入偏置 12μA
• PSRR 90dB
• CMRR 95dB
• 温度范围:-40°C 至 125°C
• 6 引脚 SOT 封装
引脚功能和配置
典型特性
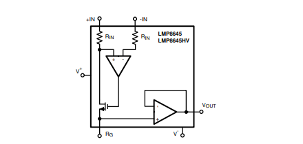
功能方框图
典型应用
应用
• 高侧电流感测
• 车辆电流测量
• 电机控制
• 电池监控
• 远程感应
• 电源管理
龙腾半导体SGT MOSFET LSGT085R018在智慧农业无