时间:2025-05-13 09:34
人气:
作者:admin
LMH6554器件是一种高性能全差分放大器,旨在提供驱动8至16位高速数据采集系统所需的卓越信号保真度和宽信号带宽。使用TI专有的差分电流模式输入级架构,LMH6554具有单位增益,2.8 GHz的小信号带宽,允许在大于单位的增益下运行,而不会牺牲响应平坦度、带宽、谐波失真或输出噪声性能。
数据手册:*附件:LMH6554 2.8GHz 超线性全差分放大器技术手册.pdf
该设备的低阻抗差分输出旨在驱动ADC输入和任何中间滤波器级。LMH6554在将2-V峰间电压驱动到低至200Ω的负载时,可提供高达75 MHz的16位线性。
LMH6554采用TI先进的互补BiCMOS工艺制造,采用节省空间的14引脚UQFN封装,可实现更高的性能。
功能
小信号带宽2.8 GHz
2 VPP大信号带宽1.8 GHz
0.1分贝增益平坦度830 MHz
OLP3,150 MHz,46.5 dBm
HD2/HD3,75 MHz-96/-97 dBc
输入噪声电压0.9 nV/hz
输入噪声电流11 pA/VHz
转换率6200瓦/微秒
功率260 mW
典型电源电流52 mA
14引线UQFN封装
引脚功能和配置
典型特性
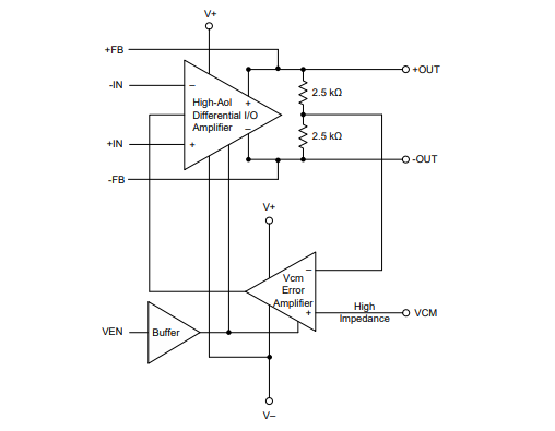
功能方框图
应用
差动ADC驱动器
单端-差动转换器
高速差分信令
中频/射频和基带增益模块
声表面波滤波缓冲器/驱动器
示波器探头
汽车安全应用
双绞线视频传输
差动线路驱动器
龙腾半导体SGT MOSFET LSGT085R018在智慧农业无