时间:2025-05-13 11:32
人气:
作者:admin
PGA280 是一款高精度仪表放大器,具有数字控制增益和信号完整性测试功能。该器件具有低失调电压,且失调电压、增益温漂和 1/f 噪声近乎为零,还具有出色的线性度、共模抑制比和电源抑制比,可支持高分辨率的精密测量。36V 电源电压和宽、高阻抗输入范围符合通用信号测量的要求。
数据手册:*附件:PGA280 零漂移、HV 可编程增益放大器技术手册.pdf
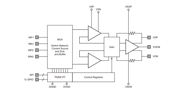
特殊电路可防止多路复用器 (MUX) 开关产生浪涌电流。另外,输入开关矩阵可实现在过载条件下轻松进行重新配置和系统级诊断。
可配置的通用输入/输出 (GPIO) 提供数种控制和通信 功能。SPI 经扩展可与更多器件通信,仅需四个 ISO 耦合器即可实现隔离。PGA280 采用 TSSOP-24 封装,额定工作温度范围为 –40°C 至 +105°C。如需了解所有可用封装,请参阅数据表末尾的封装选项附录。
特性
• 宽输入电压范围:在 ±18V 电源下,为 ±15.5V
• 二进制增益步长:128V/V 至 1/8V/V
• 额外比例缩放因子:1V/V 和 1⅜V/V
• 低失调电压:在 G = 128 时为 3μV
• 失调电压的近零长期漂移
• 近零增益温漂:0.5ppm/°C
• 出色的线性度:1.5ppm
• 出色的共模抑制比 (CMRR):140dB
• 高输入阻抗
• 超低的 1/f 噪声
• 差分信号输出
• 过载检测
• 输入配置开关矩阵
• 断线测试电流
• 可扩展 SPI™(具有校验和)
• 通用 I/O 端口
• TSSOP-24 封装
引脚功能和配置
典型特性
功能方框图
典型应用
应用
• 模拟输入模块
• 数据采集 (DAQ)
• 飞机发动机控制
• 电池测试
龙腾半导体SGT MOSFET LSGT085R018在智慧农业无