时间:2025-05-14 16:24
人气:
作者:admin
OPA356-Q1 是一款高速电压反馈 CMOS 运算放大器,专为视频应用和其他需要宽带宽的 应用 而设计。OPA356-Q1 具有单位增益稳定性,可以驱动大输出电流。差分增益为 0.02%,而差分相位为 0.05°。静态电流只有 8.3mA。
数据手册:*附件:OPA356-Q1 汽车类、2.5V、200MHz GBW、CMOS单通道运算放大器技术手册.pdf
OPA356-Q1 针对低至 2.5V (±1.25V) 和高达 5.5V (±2.75V) 的单电源或双电源供电运行进行了优化。OPA356-Q1 的共模输入范围的下限可扩展至低于接地电压 100mV,上限可扩展至高于 V+ 1.5V。电源轨的输出摆幅在 100mV 以内,从而支持宽动态范围。
OPA356-Q1 采用 SOT23-5 封装,额定温度范围为 –40°C 至 125°C。
特性
• 符合汽车类 应用要求
• 具有符合 AEC-Q100 标准的下列特性:
– 器件温度等级:–40°C 至 125°C 环境温度范围
– 器件 HBM ESD 分类等级 2
– 器件 CDM ESD 分类等级 C6
• 单位增益带宽:450MHz
• 高带宽:200MHz GBW
• 高压摆率:360V/µs
• 低噪声:5.8 nV/√Hz
• 出色的视频性能:
– 差分增益:0.02%
– 差分相位:0.05°
– 0.1dB 增益平坦度:75MHz
• 输入范围包括接地
• 轨到轨输出(在 100mV 以内)
• 低输入偏置电流:3pA
• 热关断
• 单电源工作电压范围:2.5V 至 5.5V
引脚功能和配置
典型特性
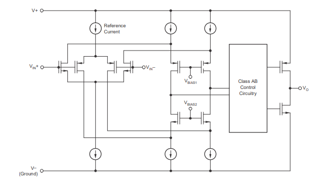
功能方框图
应用
• 信息娱乐系统
• ADAS 系统
• 雷达
• 动态稳定控制 (DSC)
龙腾半导体SGT MOSFET LSGT085R018在智慧农业无