时间:2025-05-16 10:20
人气:
作者:admin
PGA112和PGA113器件(二进制和示波器增益)在10引脚VSSOP封装中提供两个模拟输入、一个三引脚SPI接口和软件关闭。PGA116和PGA117(二进制和范围增益)在20针TSSOP封装中提供10个模拟输入、具有菊花链功能的SPI接口以及硬件和软件关闭。
数据手册:*附件:PGA117 具有10通道多路复用器的零温漂、100µV失调电压、低噪声、RRO(范围增益)可编程增益放大器技术手册.pdf
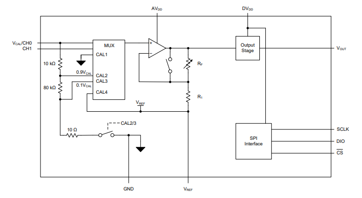
所有版本都提供用于系统级校准的内部校准通道。通道分别连接到GND、0.9 VCAL、0.1 VCAL和VREF。VCAL是连接到通道0的外部电压,用作系统校准参考。二进制增益为:1、2、4、8、16、32、64和128;范围增益为:1、2、5、10、20、50、100和200。
特征
轨到轨输入和输出
失调:25 μV(典型值)、100 yV(最大值)
零漂移:0.35 pV/' c(典型),1.2 pV/°C
(最大)
低噪音:12 nV/VHz
输入失调电流:最大+5 nA(25°C)
收益误差:最大0.1%(G & 32),
最大0.3%(G > 32)
二进制收益:1,2,4,8,16,32,64,128(PGA 112.
PGA 116)
范围收益:1,2,5,10,20,50,100,200
(PGA 113、PGA 117)
收益切换时间:200 ns
2通道多路转换器:PGA 112.PGA 113
10通道多路转换器:PGA 116、PGA 117
四个内部校准通道
专为驱动CDAC ADC而优化的放大器
输出摆幅:电源轨50 mA
混合电压系统的AVop和DVop
lo= 1.1 mA(典型)
软件和硬件预设:lo ''''
(典型)
温度范围:-40 ℃至125 ℃
SPim接口(10 MHz),带雏菊链能力
引脚功能和配置
典型特性
功能方框图
应用
远程电表读数
自动增益控制
便携式数据采集
基于PC的信号采集系统
测试和测量
可编程逻辑控制器
电池供电仪表
手持式测试设备
龙腾半导体SGT MOSFET LSGT085R018在智慧农业无