时间:2025-05-16 10:38
人气:
作者:admin
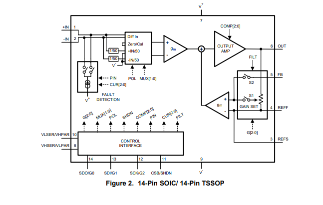
LMP8358是TI LMP精密放大器系列中的精密可编程增益仪表放大器。其增益可以通过SPI兼容串行接口或并行接口编程为10、20、50、100、200、500或1000。或者,可以使用两个外部电阻器将其增益设置为任意值。LMP8358采用专利技术测量并持续校正其输入偏移电压,消除了随时间和温度的偏移漂移以及1/f噪声的影响。其接地感测CMOS输入具有高CMRR和低输入偏置电流。它能够感应共模范围内的差分输入电压,从负电源以下100mV到正电源以下1.4V,使其成为与接地参考传感器、电源参考传感器桥以及任何其他需要精度和长期稳定性的应用接口的理想解决方案。此外,LMP8358包括故障检测电路,用于检测开路和短路输入以及与信号源的连接恶化。LMP8358的其他功能使其成为许多应用的通用解决方案,包括轨到轨输出、低输入电压噪声和高增益带宽积。
数据手册:*附件:LMP8358 具有诊断功能的零漂移可编程仪器放大器技术手册.pdf
特征
除非另有说明,典型值,Ta25°C
电源电压2.7V至5.5V
电源电流1.8 mA
最大增益误差0.15%
最大增益漂移16 ppm/c
最小CMRR 110 dB
最大失调电压10 pV
最大失调电压漂移50 nV/c
GBW(Gain = 10)8 MHz
最大非线性100 ppm
工作温度范围-40 ° C至125°C
输入故障检测
SPl或Pin可配置模式
1.8GHz时的EMIRR 92分贝
14-Pin solc和14.Pin TSSoP封装
引脚功能和配置
典型特性
功能方框图
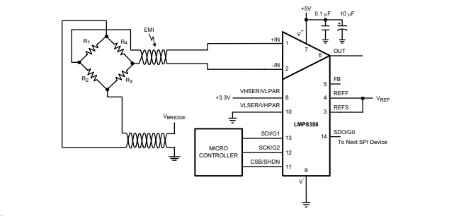
典型应用
应用
桥传感器放大器
热堆放大器
便携式仪器
医疗器械
精确低端电流传感
龙腾半导体SGT MOSFET LSGT085R018在智慧农业无