时间:2025-05-19 10:32
人气:
作者:admin
LMH6618(单路,带关机功能)和LMH6619(双路)是130 MHz轨对轨输入和输出放大器,设计用于需要高速、低电源电流、低噪声以及驱动复杂ADC和视频负载能力的广泛应用。工作电压范围从2.7V延伸到11V,在5V时,电源电流通常为每通道1.25mA。LMH6618和LMH6619是PowerWise家族的成员,具有出色的功率性能比。
数据手册:*附件:LMH6619 双路、130 MHz、1.25 mA RRIO运算放大器技术手册.pdf
放大器的电压反馈设计拓扑提供平衡输入和高开环增益,便于在有源滤波器设计等应用中使用和精确。偏移电压通常为0.1 mV,达到0.01%的稳定时间为120 ns,与100 kHz的100 dBc SFDR相结合,使该部分适合用作流行的8位、10位、12位和14位兆采样ADC的输入缓冲器。
输入共模范围超出电源轨200 mV。在具有接地端接150Ω负载的单个5V电源上,输出摆动到接地轨的37 mV以内,而中间轨端接1 kΩ负载将摆动到任一轨的77 mV,在低功率轨上提供真正的单电源操作和最大的信号动态范围。放大器输出将提供和吸收35mA的电流,并在不需要外部补偿的情况下驱动高达30pF的负载。
LMH6618具有一个有源低禁用引脚,可将电源电流降低到72µA,并采用节省空间的6引脚SOT封装。LMH6619采用8引脚SOIC封装。LMH6618和LMH6619可提供-40°C至+125°C的扩展工业温度等级。
特征
Vs= 5V,RL= 1 k?,TA= 25°c,Av=+1,
除另有规定外
工作电压范围2.7v至11 v
每通道电源电流1.25 mA
小信号带宽130 MHz
输入失调电压(限制在25°C)±0.75 mA
压摆率55 V/us
建立时间至0.1% 90 ns
建立时间至0.01% 120 ns
SHDR(f=100 GHz,Av=+1,VoUT=2 SPP)100
DBC
0.1分贝带宽(Ay= +2)15 MHz
低压噪音10 nVNHz
典型特性
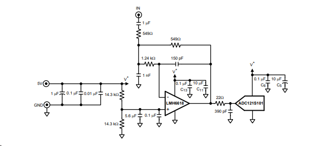
典型应用
应用
ADC驱动器
DAC缓冲器
有源滤波器
高速传感器放大器
电流感测放大器
便携式视频
机顶盒、电视视频放大器
龙腾半导体SGT MOSFET LSGT085R018在智慧农业无