时间:2025-04-30 15:12
人气:
作者:admin
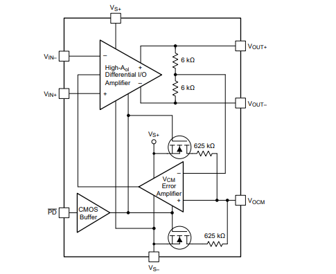
THS4532 是一款低功耗、全差分放大器,其具有低于负电源轨的输入共模范围以及轨到轨输出。 此器件设计用于能耗和功率耗散都十分关键的低功率数据采集系统和高密度应用。
数据手册:*附件:THS4532 双通道、超低功耗、0.25mA、RRO、全差动放大器技术手册.pdf
此器件特有精确输出共模控制,此控制可实现驱动模数转换器 (ADC) 时的 dc 耦合。 与低于负电源轨和轨到轨输出的输入共模范围相耦合,此控制可只使用 2.5V 至 5V 的单电源轻松实现单端接地基准信号源与逐次逼近 (SAR) 的连接和三角积分(ΔΣ) ADC 的对接。 THS4532 也是一款适用于通用、低功耗差分信号调节应用的实用工具。
特性
引脚功能和配置
典型特性
功能方框图
龙腾半导体SGT MOSFET LSGT085R018在智慧农业无