时间:2025-05-06 10:20
人气:
作者:admin
OPA313 系列单通道、双通道和四通道运算放大器代表了新一代的低成本、通用、微功耗运算放大器。 轨到轨输入和输出摆幅,低静态电流(典型值 50μA)与 1MHz 的宽带宽和极低噪声(1kHz 时为 25nV/√Hz)组合在一起使得这个系列对于要求在成本和性能间达到很好平衡的多种电池供电类应用具有很大的吸引力。 低输入偏置电流支持那些在具有兆欧级源阻抗的应用中使用的运算放大器。
数据手册:*附件:OPA2313 双路、5.5V、1MHz、低静态电流 (50μA)、RRIO 运算放大器技术手册.pdf
OPA313 器件的稳健耐用设计方便了电路设计人员的使用:负载电容高达 150pF 时单位增益稳定、一个集成的 RF/EMI 抑制滤波器、在过驱情况下无相位反转和高静电放电 (ESD) 保护(4kV 人体模型 (HBM))。
这些器件针对低至 +1.8V (±0.9V) 和最高 +5.5V (±2.75V) 的低压运行进行了优化,并且在电压为 1.8V,3.3V 和 5V 时,其额定运行温度范围为 -40°C 至 +125°C 的完全扩展温度范围。
OPA313(单通道)采用 SC70-5 和小外形尺寸晶体管 (SOT)23-5 封装。 OPA2313(双通道)采用小外形尺寸 (SO)-8,微型小外形尺寸 (MSOP)-8 和四方扁平无引线 (DFN)-8 封装。 四通道 OPA4313 采用薄型小外形尺寸 (TSSOP)-14 封装。
特性
引脚功能和配置

典型特性
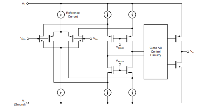
功能方框图
应用范围
电池供电仪器:
消费类应用、工业应用、医疗应用
笔记本电脑、
便携式媒体播放器
传感器信号调节:
回路供电类应用
笔记本电脑、便携式媒体播放器
无线传感器:
住所安全
远程感测
无线仪表
龙腾半导体SGT MOSFET LSGT085R018在智慧农业无