时间:2025-05-06 10:14
人气:
作者:admin
日前,由中国电子学会主办的“2024年度中国电子学会科学技术奖励大会”在成都隆重举行。由上海贝岭股份有限公司牵头,联合上海交通大学、国电南京自动化股份有限公司共同完成的“高精密逐次逼近模数转换器芯片设计技术”项目荣获科技进步三等奖。
基于此项获奖技术,上海贝岭开发了系列高精度SAR ADC产品:BL108X。
该系列产品具有高精度、多通道、高采样速率、零转换延迟的特点,涵盖了1~16通道、16~18位分辨率、100KS/s~1MS/s采样速率,可提供QFN、QFP、TSSOP等多种封装形式。产品广泛应用于工业自动化、智能电网、轨道交通等领域。

BL108X系列SAR ADC芯片产品规格

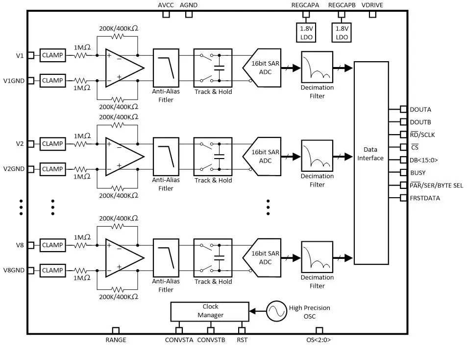
其中,BL1081(8通道、100KS/s)、BL1082(8通道、200KS/s)、BL1086(4通道、300KS/s)为16位同步采样ADC芯片。全系支持5V单电源供电、±10V/±5V真双极性输入、1MΩ恒定模拟输入阻抗,无需外接驱动放大器和双极性电源。通过引脚可配置的数字滤波器可优化信噪比并降低3dB带宽。产品内置高精度电压基准源,通过上海贝岭特有的修调技术,批量供货时仍能保障<5ppm/℃的温漂性能,为客户提供极佳的全温采样精度。

BL1081/BL1082产品框图

BL1081/BL1082片上基准电压源温漂曲线
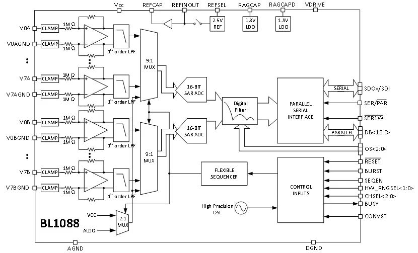
BL1088作为最新推出的一款16通道16位1MS/s高精度模数转换器芯片,专为电力线监控、继电保护、DTU、FTU等应用场景设计。支持±10V、±5V、±2.5V双极性或差分信号输入,能以1MS/s速率进行两路同步采样。该产品具备出色的噪声性能和线性度,以及88dBFS的高信噪比,THD低至-100dB。输入短接时输出噪声仅为0.7 LSBrms。并且,BL1088内部电压基准源在全温范围内温漂仅为5 ppm/℃,轻松满足系统0.2%的精度需求。
BL1088采用LQFP80封装形式,使用5V电源供电,支持2.3V~5V数据接口。该芯片同时还配套单片高精度基准源产品BLR1XX(15V输入)、BLR2XX(5.5V输入)、BLR3XX(超低功耗)供客户选择。

BL1088系统框图

BL1088的典型FFT

BL1088典型的INL曲线
另外,BL1087和BL1080是上海贝岭推出的两款高性能ADC芯片,针对不同应用场景提供专业解决方案。
BL1087为8通道16位600KS/s ADC,集成±15.5V钳位保护的模拟前端,以及89dBFS高信噪比表现。创新菊花链接口设计,大幅减少通信线数量,并支持自动/手动双扫描模式。BL1080为单通道18位1MS/s高精度采样,拥有95dBFS超高信噪比和-110dB THD的高线性度。QFN48紧凑型封装适合精密测量仪器等高要求、小型化场景。
助力国产核电保护装置成功投运
特别值得关注的是,采用BL108X系列芯片的国电南自NPS801自主先进发变组保护装置于2025年4月5日在秦山核电基地方家山核电站1号机组成功投运。
这创下三项行业纪录:国内首套全自主先进核电保护装置,首个实现元件级国产化的核电机组保护系统,首次在核电领域建立完整的国产化方案。
此次获奖不仅是对上海贝岭技术创新能力的充分肯定,更是展现了国产高精度ADC芯片在关键领域的应用成果!
龙腾半导体SGT MOSFET LSGT085R018在智慧农业无